Texas Instruments LM7480x-Q1 Ideal Diode Controller

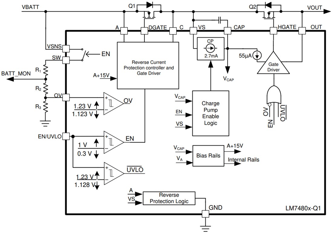
Texas Instruments LM7480x-Q1 Ideal Diode Controller drives and controls external back-to-back N-Channel MOSFETs to emulate an ideal diode rectifier with power path ON/OFF control and over-voltage protection. The wide input supply of 3V to 65V allows protection and control of 12V and 24V automotive battery-powered ECUs. The device can withstand and protect the loads from negative supply voltages down to –65V. An integrated ideal diode controller (DGATE) drives the first MOSFET to replace a Schottky diode for reverse input protection and output voltage holdup. With a second MOSFET in the power path, the device allows load disconnect (ON/OFF control) and overvoltage protection using HGATE control. The device features an adjustable over-voltage cut-off protection feature. The Texas Instruments LM7480x-Q1 controller can drive the external MOSFETs in Common Drain and Common Source configurations. With the Common Drain configuration of the power MOSFETs, the mid-point can be utilized for OR-ing designs using another ideal diode. The LM7480x-Q1 has a maximum voltage rating of 65V. The loads can be protected from extended over-voltage transients like 200V Unsuppressed Load Dumps in 24V Battery systems by configuring the device with external MOSFETs in Common Source topology.

Features

  • AEC-Q100 qualified with the following results
    • Device temperature grade 1 (–40°C to +125°C ambient operating temperature range)
    • Device HBM ESD classification level 2
    • Device CDM ESD classification level C4B
  • 3V to 65V input range
  • Reverse input protection down to –65V
  • Drives external back-to-back N-Channel MOSFETs in the common drain and common source configurations
  • Ideal diode operation with 10.5mV A to C forward voltage drop regulation
  • 0.5µs fast response to reverse current blocking
  • 20mA peak gate (DGATE) turn on current
  • 2.6A peak DGATE turnoff current
  • Adjustable over-voltage protection
  • Low 3µA shutdown current (EN=Low)
  • Meets automotive ISO7637 transient requirements with a suitable TVS diode
  • Available in space-saving 12-pin WSON package

Applications

  • Automotive battery protection
    • ADAS domain controller
    • Camera ECU
    • Head unit
    • USB HUBs
  • Active ORing for redundant power

Functional Block Diagram

Block Diagram - Texas Instruments LM7480x-Q1 Ideal Diode Controller
發佈日期: 2020-12-07 | 更新日期: 2024-10-10