LMG341xR050透過整合一套獨特的的功能來簡化設計,並最大限度地提高可靠性及優化任何電源的性能,是取代傳統共源共柵GaN和獨立GaN FET的明智之選。整合式柵極驅動實現100V/ns開關,Vds振鈴幾乎為零。這樣可提供小於100ns電流限制回應自保護,防止出現意外擊穿事件,過熱關斷防止熱失控,而系統介面訊號則提供自我監控功能。
特點
- TI GaN FET可靠性透過應用中的硬開關加速應力設定檔達標
- 支援高密度電源轉換設計
- 透過共源共柵或獨立GaN FET提供出色的系統性能
- 低電感8mmx8mm QFN封裝,易於設計和佈局
- 可調驅動強度,用於開關性能和EMI控制
- 數位故障狀態輸出訊號
- 只需要+12V非穩壓電源
- 整合柵極驅動器
- 零共源極電感
- MHz運行傳播延遲為20ns
- 經調整的柵極偏置電壓,可補償閾值變化,確保可靠開關
- 使用者可調轉換率:25V/ns至100V/ns
- 強大的保護功能
- 無需外部保護組件
- 過流保護,響應小於100ns
- 轉換率抑制:>150V/ns
- 瞬態過壓免疫
- 過熱保護
- 所有電源軌上欠壓閉鎖 (UVLO) 保護
- 強大的保護功能
- LMG3410R050:鎖存過流保護
- LMG3411R050:逐週期過流保護
特點
- 高密度工業和消費類電源
- 多級轉換器
- 太陽能逆變器
- 工業電機驅動器
- 不斷電供應
- 高壓電池充電器
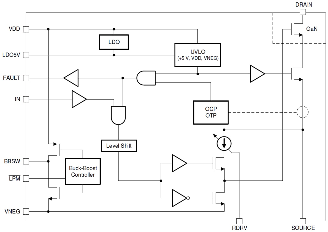
功能結構圖
發佈日期: 2020-01-08
| 更新日期: 2024-05-01

