Texas Instruments LMH6881/2 Programmable Differential Amplifiers
Texas Instruments LMH6881 / LMH6882 high-speed, high-performance programmable differential amplifiers feature a bandwidth of 2.4GHz and high linearity of 44dBm OIP3 (LMH8861) or 42dBm OIP3 (LMH6882). These TI devices are suitable for a wide variety of signal conditioning applications. LMH8861 and LMH6882 combine the best of both fully differential amplifiers and variable gain amplifiers. These devices offer superior noise and distortion performance over the entire gain range without external resistors, enabling the use of just one device and one design for multiple applications requiring different gain settings.Features
- 2400MHz small signal bandwidth
- OIP3 @ 100 MHz: 44dBm (LMH6881)
- OIP3 @ 100 MHz: 42dBm (LMH6882)
- HD3 @ 100 MHz: –100dBc
- Noise Figure: 9.7dB noise figure
- 26dB to 6dB voltage gain range
- 0.25dB voltage gain step size
- 100Ω input impedance
- Parallel and serial gain control
- Power down capability
Applications
- Microwave backhaul radio receiver
- Zero IF sampling
- In phase/ quadrature (I/Q) sampling
- Medical imaging
- RF/IF and baseband gain blocks
- Differential cable driver
Datasheets
Videos
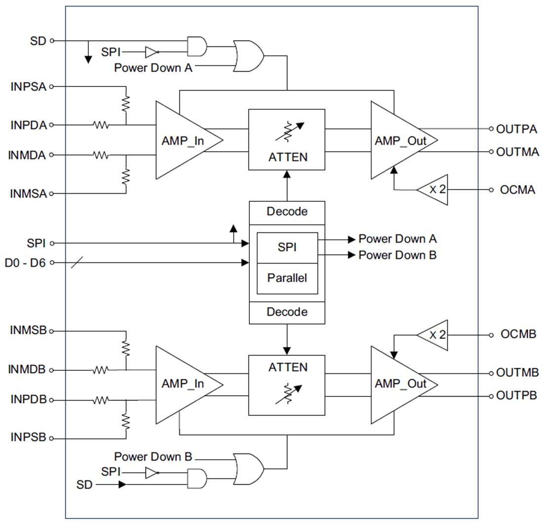
Functional Block Diagram
發佈日期: 2013-01-17
| 更新日期: 2022-03-11
