Texas Instruments LMK1D1208P 8-Channel Output LVDS Clock Buffer

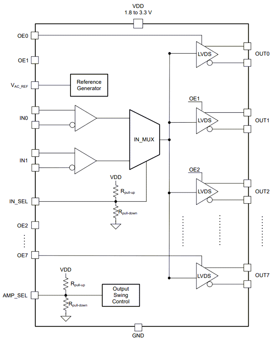
Texas Instruments LMK1D1208P 8-Channel Output LVDS Clock Buffer distributes one of two selectable clock inputs (IN0 and IN1) to eight pairs of differential LVDS clock outputs (OUT0 through OUT7). This distribution is done with minimum skew for clock distribution. The inputs can be LVDS, LVPECL, LVCMOS, HCSL, or CML.

The Texas Instruments LMK1D1208P is specifically designed for driving 50Ω transmission lines. When driving inputs in single-ended mode, apply the appropriate bias voltage to the unused negative input pin. The IN_SEL pin selects the input, which is routed to the outputs. The part supports a fail-safe input function. The device further incorporates an input hysteresis which prevents random oscillation of the outputs in the absence of an input signal.

Each LVDS differential output is enabled by setting the corresponding OEx pin to a logic high 1. If this pin is set to a logic low 0, the output is disabled in a Hi-Z state resulting in reduced power consumption. The device operates in a 1.8V, 2.5V, or 3.3V supply environment and is characterized from –40°C to 105°C (ambient temperature).

Features

  • High-performance LVDS clock buffer family with two inputs and eight outputs (2:8)
  • Output frequency up to 2GHz
  • Hardware pins for individual output enable/disable
  • 1.8V/2.5V/3.3V ± 5% supply voltage 
  • Low additive jitter (< 60fs rms maximum in 12kHz to 20MHz at 156.25MHz)
    • -164dBc/Hz (typical) very low phase noise floor
  • < 575ps maximum very low propagation delay
  • 20ps maximum output skew 
  • Fail-safe inputs
  • Universal inputs accept LVDS, LVPECL, LVCMOS, HCSL, and CML
  • LVDS reference voltage, VAC_REF, available for capacitive-coupled inputs
  • –40°C to 105°C industrial temperature range 
  • 6mm × 6mm, 40-pin VQFN package

Applications

  • Telecommunications and networking
  • Medical imaging
  • Test and measurement
  • Wireless infrastructure
  • Pro audio, video, and signage

Functional Block Diagram

Block Diagram - Texas Instruments LMK1D1208P 8-Channel Output LVDS Clock Buffer
發佈日期: 2022-04-05 | 更新日期: 2022-04-25