Texas Instruments LOG114 Precision Logarithmic Amplifier

Texas Instruments LOG114 Precision Logarithmic Amplifier is designed for measuring low-level and wide dynamic range currents in communications, lasers, medical, and industrial systems. TI LOG114 Logarithmic Amplifier computes the logarithm or log-ratio of an input current or voltage relative to a reference current or voltage (logarithmic transimpedance amplifier). High precision is ensured over a wide dynamic range of input signals on either bipolar (±5V) or single (+5V) supply. Special temperature drift compensation circuitry is included on-chip. In log-ratio applications, the signal current may be from a high impedance source such as a photodiode or resistor in series with a low impedance voltage source. The reference current is provided by a resistor in series with a precision internal voltage reference, photo diode, or active current source. LOG114EVM is a ready-to-use platform for evaluating the performance of the LOG114 in various configurations.

Features

  • Advantages
    • Tiny for High Density Systems
    • Precision on One Supply
    • Fast Over Eight Decades
    • Fully-Tested Function
  • Two Scaling Amplifiers
  • Wide Input Dynamic Range: Eight Decades, 100pA to 10mA
  • 2.5V Reference
  • Stable Over Temperature
  • Low Quiescent Current: 10mA
  • Dual Or Single Supply: ±5V, +5V
  • Specified Temperature Range: -5°C to +75°C

Applications

  • One Terbium-Doped Fiber Optic Amplifier (EDFA)
  • Laser Optical Density Measurement
  • Photodiode Signal Compression Amp
  • Log, Log-Ratio Function
  • Analog Signal Compression In Front Of Analog-to-Digital (ADC) Converter
  • Absorbance Measurement

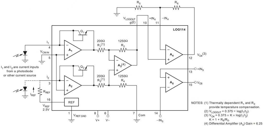
Application Circuit

Application Circuit Diagram - Texas Instruments LOG114 Precision Logarithmic Amplifier
發佈日期: 2012-04-26 | 更新日期: 2022-03-11