Texas Instruments LP5912/LP5912-Q1 Ultra-Low Noise LDO Regulator
Texas Instruments LP5912/LP5912-Q1 Ultra-Low Noise LDO Regulator is an LDO capable of supplying a 500mA output current. Designed to meet the requirements of RF and analog circuits, the LP5912/LP5912-Q1 device provides low noise, high PSRR, low quiescent current, and low line and load transient response. The LP5912/LP5912-Q1 offers class-leading noise performance without a noise bypass capacitor and with the ability for remote output capacitance placement. Each device is designed to work with a 1µF input and a 1µF output ceramic capacitor (no separate noise bypass capacitor required). These devices are available with fixed output voltages from 0.8V to 5.5V in 25mV steps. The LP5912-EP devices have gold bond wires, a temperature range of –55 to +105°C, and include an SnPb lead finish. The Texas Instruments LP5912-Q1 devices are AEC-Q100 qualified for automotive applications.Features
- 1.6V to 6.5V input voltage range
- 0.8V to 5.5V output voltage range
- Output current up to 500mA
- 12µVRMS (typ.) low output voltage noise
- 75dB (typ.) PSRR at 1kHz
- ±2% output voltage tolerance (VOUT ≥ 3.3V)
- 30µA (typ.) low IQ (enabled, no load)
- 95mV (typ. at 500mA load) low dropout (VOUT ≥ 3.3V)
- Stable with 1µF ceramic input and output capacitors
- Thermal-overload and short-circuit protection
- Reverse current protection
- No noise bypass capacitor required
- Output automatic discharge for a fast turnoff
- Power-Good output with 140µs (typ.) delay
- Internal soft-start to limit the in-rush current
- –40°C to +125°C operating junction temperature range
Applications
- Camera modules
- Sensors
- Hi-Fi audio radio transceivers
- PLL/synthesizer, clocking
- Medium-current, noise-sensitive applications
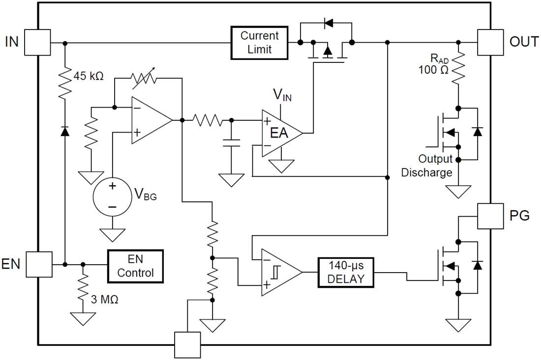
Functional Block Diagram
發佈日期: 2016-07-06
| 更新日期: 2024-08-21
