Texas Instruments OPA1671 Audio Operational Amplifier
Texas Instruments OPA1671 Audio Operational Amplifier is a wide-bandwidth, low-noise, low-distortion amplifier that provides rail-to-rail input and output operation. The device offers an excellent combination of low voltage noise, current noise, and input capacitance, allowing it to deliver high performance in various audio and industrial applications. The unique internal topology of the OPA1671 provides very low distortion (–109dB) while only consuming 940µA of power supply current. The wide bandwidth (13MHz) and high slew rate (5V/µs) of the OPA1671 makes it an excellent choice for high-gain audio and industrial signal conditioning. The Texas Instruments OPA1671 is available in the SC-70 package specified over the extended industrial temperature range (–40°C to +125°C).Features
- Low noise
- 4nV/√Hz at 10kHz
- 4.7fA/√Hz at 1kHz
- –109dB (0.00035%) low distortion
- 13MHz wide gain bandwidth
- Rail-to-rail input and output
- 1.7V to 5.5V low supply-voltage operation
- Low input capacitance
- Differential: 6pF
- Common-mode: 2.5pF
- 10pA low input-bias current
- 940µA low power supply current
- SC-70 industry-standard package
Applications
- Microphone preamplifiers
- Auxiliary line inputs/outputs
- Active filter circuits
- Transimpedance amplifiers
- Voltage buffer
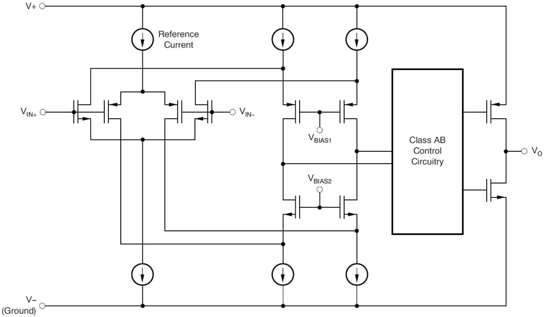
Functional Block Diagram
發佈日期: 2019-03-07
| 更新日期: 2025-03-05
