Texas Instruments OPA188/OPA188-Q1 Precision Operational Amplifier
Texas Instruments OPA188/OPA188-Q1 Operational Amplifiers use TI proprietary auto-zeroing techniques to provide low offset voltage (25µV, max), and near zero-drift over time and temperature. This miniature, high-precision, low-quiescent current amplifier offers high input impedance and rail-to-rail output swing within 15mV of the rails.The input common-mode range includes the negative rail. Either single or dual supplies can be used in the range of +4V to +36V (±2V to ±18V). The single version is available in the MicroSIZE SOT23-5, MSOP-8, and SO-8 packages. All versions are specified for operation from –40°C to +125°C. The OPA188-Q1 devices are AEC-Q100 qualified for automotive applications.
Features
- Low Offset Voltage: 25µV (max)
- Zero-Drift: 0.03µV/°C
- Low Noise: 8.8nV/√Hz
- 0.1Hz to 10Hz Noise: 0.25µVPP
- Excellent DC Precision:
- PSRR: 142dB
- CMRR: 146dB
- Open-Loop Gain: 136dB
- Gain Bandwidth: 2MHz
- Quiescent Current: 510µA (max)
- Wide Supply Range: ±2V to ±18V
- Rail-to-Rail Output
- Input Includes Negative Rail
- RFI Filtered Inputs
- MicroSIZE Packages
Applications
- Bridge Amplifiers
- Strain Gauges
- Transducer Applications
- Temperature Measurement
- Electronic Scales
- Medical Instrumentation
- Resistance Temperature Detectors
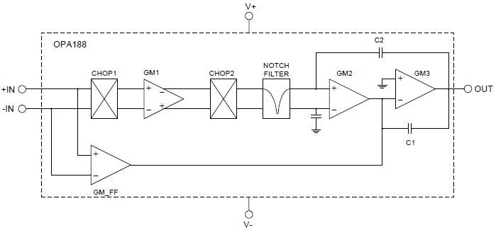
Block Diagram
View Results ( 6 ) Page
| 零件編號 | 規格書 | 每通道的輸出電流 | CMRR - 共模抑制比 | 系列 |
|---|---|---|---|---|
| OPA188AIDBVR | ![]() |
16 mA | 146 dB | OPA188 |
| OPA188AIDBVT | ![]() |
16 mA | 146 dB | OPA188 |
| OPA188AIDR | ![]() |
16 mA | 146 dB | OPA188 |
| OPA188AID | ![]() |
16 mA | 146 dB | OPA188 |
| OPA188AIDGKT | ![]() |
16 mA | 146 dB | OPA188 |
| OPA188AIDGKR | ![]() |
146 dB | OPA188 |
發佈日期: 2013-10-03
| 更新日期: 2022-03-11

