Texas Instruments OPA858/OPA858-Q1 Wideband Op Amps
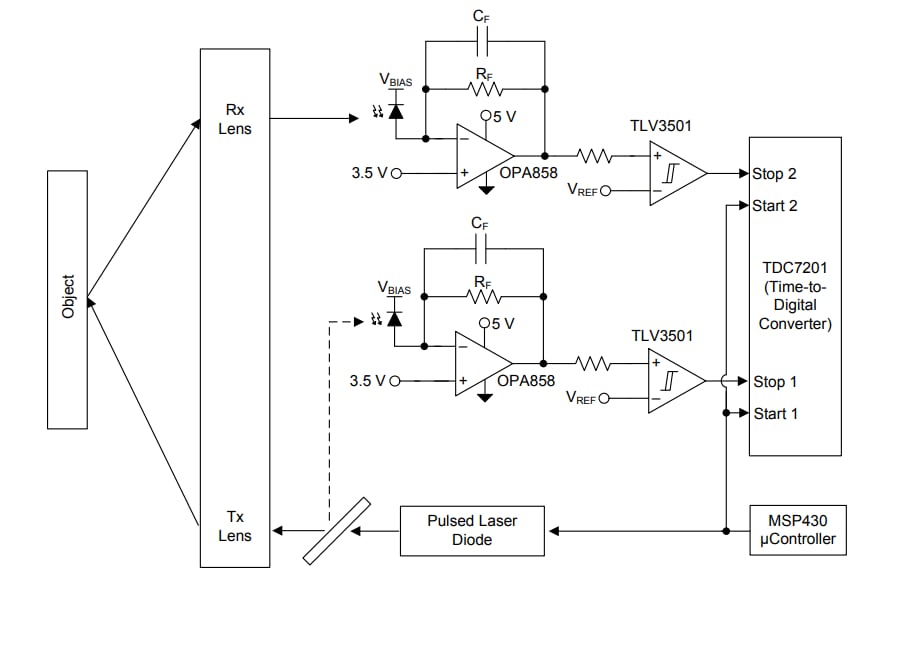
Texas Instruments OPA858/OPA858-Q1 Wideband Operational Amplifiers with CMOS inputs are an ideal solution for wideband transimpedance and voltage amplifier applications. Applications requiring high closed-loop bandwidths at transimpedance gains in the tens to hundreds of kΩs range are enabled when the device is configured as a transimpedance amplifier (TIA). An additional feature on the device is a feedback pin (FB) that simplifies the feedback network connection between the input and the output. The OPA858 is optimized for use in optical Time-of-Flight (ToF) systems. When combined with a high-speed analog-to-digital converter (ADC), the OPA858/OPA858-Q1 can be employed in high-resolution LIDAR systems using a differential output amplifier to drive the ADC. The OPA858-Q1 devices are AEC-Q100 qualified for automotive applications.Features
- 5.5GHz High gain-bandwidth product
- 2.5nV/√Hz Low input voltage noise
- 2000V/µs Slew rate
- Low input capacitance:
- 0.6pF Common-mode
- 0.2pF Differential
- Wide input common-mode range:
- 1.4V From positive supply
- Includes negative supply
- 2.5VPP Output swing in TIA configuration
- 3.3V to 5.25V Supply voltage range
- Decompensated, gain ≥7V/V (Stable)
- 10pA Ultra-Low Bias Current MOSFET inputs
- 20.5mA Quiescent current
- Available in 8-Pin WSON package
- –40 to +125°C Temperature range
Applications
- High-Speed transimpedance amplifier
- Laser Distance measurement
- Lidar receivers
- Level Transmitter (Optical)
- Optical Time Domain Reflectometry (OTDR)
- Distributed temperature sensing
- 3D Scanner
- Time-of-Flight (ToF) systems
- Autonomous Driving systems
Datasheets
Block Diagram
發佈日期: 2018-09-21
| 更新日期: 2025-07-10
