Texas Instruments TCAN1042/TCAN1042-Q1 Fault Protected CAN Transceivers

Texas Instruments TCAN1042/TCAN1042-Q1故障
保護CAN收發器

Texas Instruments TCAN1042/TCAN1042-Q1故障保護CAN收發器符合ISO1189-2高速CAN (控制器區域網路)實體層標準。所有裝置皆為2Mbps以下的CAN FD網路而設計。零件編號含「G」字尾的產品適用於5Mbps以下的資料傳輸速率。含「V」字樣的版本具有副電源供應輸入端,可供I/O位準轉移輸入腳位閥值與RXD輸出位準。此系列CAN收發器具備低功率待機模式及遠端喚醒請求功能。所有裝置均含多項保護功能,可提升裝置與CAN網路的穩健性。TCAN1042-Q1裝置符合AEC-Q100汽車應用標準。

產品特色
  • 符合ISO11898-2 (2016)標準
  • 「Turbo」CAN
  • 所有裝置皆支援2Mbps CAN FD (彈性資料傳輸速率),「G」選項則可支援5Mbps
  • 極短且對稱的傳播延遲時間以及快速迴路時間,有效強化時序餘量
  • 在負載的CAN網路中提高資料傳輸速率
  • I/O電壓範圍支援3.3V與5V MCU
  • 為未供電的高阻抗(無負載)匯流排與邏輯端子實現理想的被動特性
  • 在匯流排和RXD輸出端進行無縫的電源開啟/關閉操作
  • 保護功能
  • HBM ESD保護範圍超過±12kV
  • 匯流排故障保護:±58V與±70V兩款版本
  • VCC與VIO供電端子的欠壓保護
  • 驅動器主控逾時(TXD DTO) - 資料傳輸速率降至10kbps
  • 過熱關機保護
  • 專為-55°C至125°C環境溫度設計
應用
  • 所有裝置皆支援「Classical CAN」與2Mbps以下的CAN FD應用
  • G裝置支援5Mbps以下的CAN FD應用
  • 所有裝置皆支援高負載CAN網路
  • 工業自動化、控制、感測器與驅動系統
  • 大樓、保全與氣候控制自動化
  • 電信基地台狀態與控制
  • CANopen、DeviceNet、NMEA2000、ARNIC825、ISO11783、CANaerospace等CAN標準


TCNA1042DEVM TCAN10xx CAN評估模組(EVM)

Texas Instruments TCNA1042DEVM TCAN10xx CAN評估模組(EVM)內含原廠安裝的TCAN1042D CAN收發器。CAN評估模組可由使用者重新設定,以便搭配使用TI CAN收發器系列產品,如TCAN33x、SN65HVD23x、SN65HVD25x、SN65HVD10x0及SN65HVDA54x系列。更換評估模組的收發器並設置跳線即可完成重設程序。這款評估模組的組態適用於基本的CAN評估作業,具備各種必要的負載與終端設定,可有效評估CAN收發器的效能。

產品特色
  • 符合ISO11898-2標準
  • I/O電壓範圍支援3.3V與5V MCU
  • 未供電時具有理想的被動特性
    • 匯流排腳位高阻抗(運作中的匯流排無負載)
    • 邏輯腳位高阻抗
    • 在匯流排進行無縫的電源開啟/關閉操作
  • 專為-40°C至125°C運作溫度設計

  • 保護功能
    • 匯流排腳位ESD保護
      • HBM ESD ±25kV
      • IEC ESD ±12kV
    • 匯流排故障保護±14V
    • 供電腳位欠壓保護
    • TXD (驅動器)主控逾時(DTO)
    • RXD (接收器)主控逾時(DTO)
    • 過熱關機保護

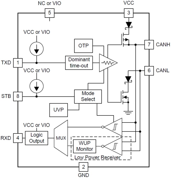
功能方塊圖
Functional Block Diagram
eNews
  • Texas Instruments
發佈日期: 2016-04-13 | 更新日期: 2024-09-13