Texas Instruments TCAN1043N-Q1 Automotive CAN FD Transceiver
Texas Instruments TCAN1043N-Q1 Automotive CAN FD Transceiver is a high-speed Controller Area Network (CAN) transceiver that meets the requirements of ISO 11898-2:2024. This transceiver supports classic CAN and CAN FD up to 8Mbps and operates at a wide input voltage range. The TCAN1043N-Q1 transceiver features operating modes, including normal, silent, standby, and low-power sleep modes. This transceiver includes three separate supply inputs, VSUP, VCC, and VIO. The TCAN1043N-Q1 devices are AEC-Q100 qualified for automotive applications. Typical applications include automotive gateways, Advanced Driver Assistance Systems (ADAS), industrial transportation, body electronics and lighting, hybrid, electric and powertrain systems, and automotive infotainment and cluster.The TCAN1043N-Q1 transceiver supports high-voltage INH output for system power control and local wake-up support via the WAKE pin. The protection features include undervoltage detection, Thermal Shutdown (TSD), TXD dominant state timeout (TXD DTO), and ±58V bus fault protection. The TCAN1043N-Q1 transceiver is available in 14-pin leaded (SOT and SOIC) packages and leadless (VSON) packages with wettable flanks for improved automated optical inspection (AOI) capability.
Features
- AEC Q100 Qualified for automotive applications
- Functional safety-capable:
- Documentation available to aid in functional safety system design
- Meets the requirements of ISO 11898-2:2024
- Wide input operational voltage range
- Supports classic CAN and CAN FD up to 8Mbps
- 1.7V to 5.5V VIO level shifting supports
- Operating modes:
- Normal mode
- Silent mode
- Standby mode
- Low-power sleep mode
- High-voltage INH output for system power control
- Local wake-up support via the WAKE pin
- Bus and IO terminals are high impedance (no load to operating bus or application)
- Protection features:
- ±58V CAN bus fault tolerant
- Load dump support on VSUP
- IEC ESD protection
- Under-voltage protection
- Thermal shutdown protection
- TXD dominant state timeout (TXD DTO)
- Available in 14-pin leaded (SOT and SOIC) packages and leadless (VSON) packages with wettable flanks for improved Automated Optical Inspection (AOI) capability
Applications
- Body electronics and lighting
- Automotive gateway
- Advanced Driver Assistance Systems (ADAS)
- Infotainment and cluster
- Hybrid, electric, and powertrain systems
- Personal transport vehicles - electric bike
- Industrial transportation
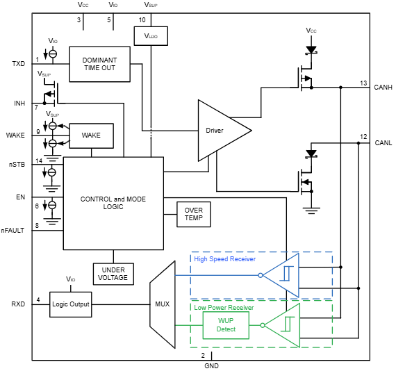
Functional Block Diagram
Typical Application Circuit Diagram
發佈日期: 2025-01-28
| 更新日期: 2025-08-22
