這些收發器的電磁相容性 (EMC) 操作已通過認證,支援速率高達5Mbps的Classic CAN和CAN網路。使用這些器件可在更簡單的網路中實現8Mbps的運行速度。TCAN3413包括透過VIO腳位實現的內部邏輯電平轉換功能。這些器件允許收發器I/O直接連接至1.8V、2.5V或3.3V邏輯電平。該收發器支援低功耗待機模式,並可通過符合ISO 11898-2:2016所定義喚醒模式 (WUP) 的CAN喚醒。
該收發器還支援熱關機 (TSD)、TXD主導逾時 (DTO)、欠壓偵測和±58V匯流排故障保護。這些器件在浮動腳位或欠壓情況下具有定義的故障安全行為。Texas Instruments TCAN341x採用業界標準SOIC-8、VSON-8和節省空間的小尺寸SOT-23封裝。
特點
- 3.3V單供電運作,省去5V穩壓器,節省 BOM 成本並減少 PCB 空間
- 在同質和異質網路中具有優異的EMC性能
- 相容於ISO 11898-2:2016物理層標準的要求
- 支援Classic CAN和最佳化的CAN FD性能(速率為2Mbps、5Mbps和8Mbps),具備較短的對稱傳播延遲,可增強時序餘裕
- TCAN3413的I/O電壓範圍為1.7V至3.6V
- 接收器共模輸入電壓:±30V
- 保護功能
- 匯流排故障防護:±58V
- 匯流排腳位上的±10kV IEC ESD保護
- 欠壓保護
- TXD主導逾時 (DTO)
- 熱關機 (TSD)
- 操作模式
- 正常模式
- 低功耗待機模式,支援遠端喚醒請求
- 超低功耗關機模式,僅適用於TCAN3414
- 無供電狀態時的最佳化作業
- 匯流排和邏輯端子具有高阻抗((運作的匯流排或應用無負載)
- 熱插拔功能:匯流排和RXD輸出的上電或斷電操作無突波操作
- 8腳位SOIC、小尺寸SOT-23和無引線VSON-8封裝,具有改進的自動光學檢測 (AOI) 功能
應用
- 工廠自動化
- 電網基礎建設
- 工業運輸
- 馬達驅動器
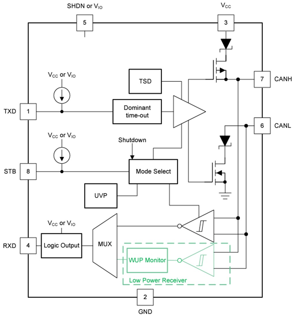
功能方塊圖
發佈日期: 2024-03-01
| 更新日期: 2024-09-13

