TI Winning Solution

Texas Instruments溫度感測解決方案

TI Winning Solutions

    
Texas Instruments Temperature Sensing Solution

歡迎進一步瞭解Texas Instruments溫度感測解決方案,可透過合適的裝置、軟體、工具及支援加速設計週期,協助設計新一代的溫度感測器。此高度整合的解決方案包括:

ADS1246/47/48 - 內建溫度感測器的ADC
LMP90 - 類比前端
ADS1018/ADS1118 - 用於溫度感測器的ADC
MSP430 - 16位元MCU


Buy Solution
檢視產品清單

解決方案主要特色
  • 高度整合的解決方案
    • 雙匹配電流DAC
    • 低漂移內部參考
    • 低雜訊PGA、溫度感測器、熔損偵測
  • 24位元、無缺碼、單週期安定、最高2kSPS
  • 50-/60Hz抑制
  • 真正的連續背景校正
  • 背景感測器診斷
TI WEBENCH Designer
創建您自己的WEBENCH™ 設計

TI Reference Designs Library

溫度感測解決方案範例
An Example Temperature Sensing Solution

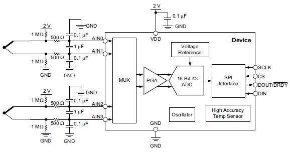
Texas Instruments ADS1246、ADS1247及ADS1248為高度整合且精密的24位元類比轉數位轉換器(ADC)。TI ADS1246/7/8採用內建的低雜訊、可程式增益放大器(PGA)、精密的Delta-Sigma ADC,含單週期安定數位濾波器,以及內部振盪器。ADS1246、ADS1247及ADS1248 ADC亦內建含10mA輸出容量的極低漂移電壓參考,以及兩個匹配的可程式電流數位轉類比轉換器(DAC)。輸入多工器支援ADS1248四個差分輸入、ADS1247兩個差分輸入,以及ADS1246一個差分輸入。上述TI裝置為溫度感測器應用提供完善的前端解決方案,包括熱電耦、熱敏電阻及RTD。


產品特色
  • 24位元、無缺碼
  • 資料輸出速率最高2kSPS
  • 適用於所有資料傳輸速率的單週期安定
  • 20SPS時50/60Hz同時抑制
  • 4個差分/7個單端輸入(ADS1248)
  • 2個差分/3個單端輸入(ADS1247)
  • 低雜訊PGA:PGA = 128時為48nV
  • 匹配的電流源DAC
  • 極低漂移內部電壓參考:10ppm/°C (最大)
應用
  • 溫度測量:RTD、熱電耦及熱敏電阻
  • 壓力測量
  • 工業程序控制

方塊圖
Block Diagram

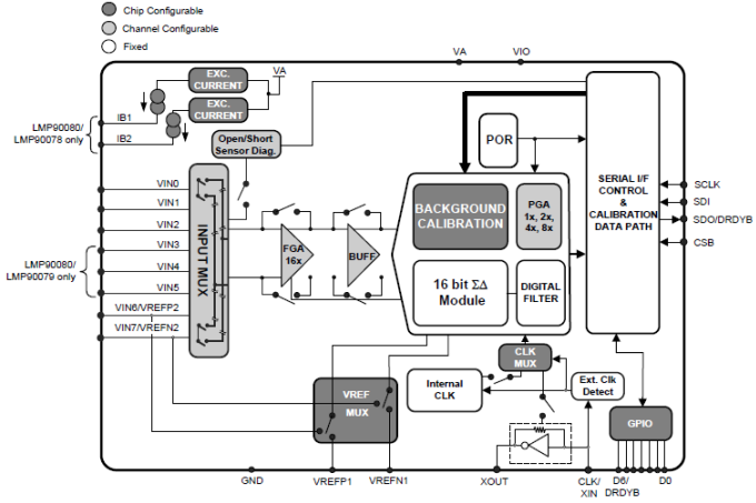
Texas Instruments LMP90080/LMP90079/LMP90078/LMP90077為高度整合、多通道、低功率的16位元感測器AFE。上述裝置採用精密的16位元Σ-Δ類比轉數位轉換器(ADC),並具備低雜訊可程式增益放大器,以及全差分高阻抗類比輸入多工器。具備真正的連續背景校正功能,可在所有增益及輸出資料傳輸速率下進行校正,不會導致訊號路徑中斷。

TI LMP90100/LMP90099/LMP90098/LMP90097為高度整合、多通道、低功率的24位元感測器AFE。上述裝置採用精密的24位元Σ-Δ類比轉數位轉換器(ADC),並具備低雜訊可程式增益放大器,以及全差分高阻抗類比輸入多工器。具備真正的連續背景校正功能,可在所有增益及輸出資料傳輸速率下進行校正,不會導致訊號路徑中斷。


產品特色
  • 16位元低功率Σ-Δ ADC
    (LMP90077/LMP90078/
    LMP90079/LMP90080)
  • 24位元低功率Σ-Δ ADC
    (LMP90097/LMP90098/
    LMP90099/LMP90100)
  • 在所有增益下皆可執行的真正連續背景校正
  • 使用預期值編程的就位系統校正
  • 低雜訊可程式增益(1x - 128x)
  • 連續背景開路/短路及超出範圍感測器診斷
  • 8個輸出資料傳輸速率(ODR),含單週期安定
  • 2個100µA至1000µA的匹配激磁電流源(LMP90078/LMP90080/LMP90098/LMP90100)
  • 4個差分/7個單端輸入(LMP90079/LMP90080/LMP90099/LMP90100)
  • 2個差分/4個單端輸入(LMP90077/LMP90078/LMP90097/LMP90098)
應用
  • 溫度與壓力發射器
  • 應變計介面
  • 工業程序控制

LMP90xx方塊圖
Block Diagram

Texas Instruments ADS1018是一款精密類比轉數位轉換器(ADC),具備12位元解析度,提供超小型、無引線QFN-10封裝或MSOP-10封裝。TI ADS1018 ADC的設計特別講究精確度、功率及容易實作。ADS1018具備整合的電壓參考與振盪器。透過SPI相容序列介面傳輸資料。ADS1018可使用2.0V至5.5V的單一電源供應運作。

TI ADS1118是一款精密類比轉數位轉換器(ADC),具備16位元解析度,提供超小型、無引線QFN-10封裝或MSOP-10封裝。TI ADS1118的設計特別講究精確度、功率及容易實作。ADS1118具備整合的電壓參考與振盪器。透過SPI序列介面傳輸資料。ADS1118可使用2.0V至5.5V的單一電源供應運作。


產品特色
  • 超小型QFN封裝:2mm×1.5mm×0.4mm
  • 廣大電壓範圍:2.0V至5.5V
  • 低電流消耗:
    • 連續模式:僅150µA
    • 單次模式:自動斷電
  • 可程式資料傳輸速率
    • 8SPS至860SPS (ADS1118)
    • 128SPS至3300SPS (ADS1018)
  • 單週期安定
  • 內部溫度感測器
    • 最大誤差0.5°C (ADS1118)
    • 最大誤差1°C (ADS1018)
應用
  • 溫度測量
  • 可攜式儀器
  • 消費性產品
  • 電池監控
  • 工廠自動化及程序控制

ADS1118方塊圖
Block Diagram
ADS1018方塊圖
Block Diagram
  • Texas Instruments
發佈日期: 2013-07-25 | 更新日期: 2025-06-24