Texas Instruments TLV910x通用型運算放大器
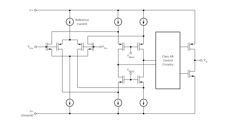
Texas Instruments TLV910x通用型運算放大器具有優異的DC精準度和AC效能,包含軌對軌輸入/輸出、低偏移(±300 µV,典型值)、低偏移漂移(±0.5 µV/°C,典型值)和1.1 MHz頻寬。TLV910x是一款堅固耐用、低功耗、高效能、適合工業應用的運算放大器。
特點
- 軌對軌的輸入與輸出
- 廣大頻寬:1.1MHz GBW
- 低靜態電流:每放大器120µA
- 低偏移電壓:±300µV
- 低偏移電壓漂移:±0.6µV/°C
- 低雜訊:10 kHz時為28 nV/√Hz
- 高共模拒斥:110dB
- 低偏壓電流:±10pA
- 高旋轉率:4.5V/µs
- 寬電源供應:±1.35V至±8V、2.7V至16V
- 可靠的EMIRR效能:1.8 GHz時為77 dB
應用
- 中央型和串列型太陽能逆變器
- 洗衣機、烘乾機和冰箱
- 大型遠端無線電單元 (RRU)
- 伺服驅動控制模組
- 旋轉變壓器和馬達編碼器
- 高側和低側電流感測
工具
General purpose blank circuit boards that simplify the evaluation of operational amplifiers.
Provides engineers and do it yourselfers (DIYers) with real-world amplifier circuits.
發佈日期: 2019-05-21
| 更新日期: 2025-05-15