Texas Instruments TMUX1204 4:1 General-Purpose Analog Multiplexer
Texas Instruments TMUX1204 5V 4:1 General-Purpose Analog Multiplexer uses a single supply (1.08V to 5.5V), allowing for use in various applications, from personal electronics to building automation systems. The TMUX1204 features a low supply current of 10nA, enabling use in portable applications.The device provides logic inputs with 1.8V logic-compatible thresholds, ensuring TTL and CMOS logic compatibility when operating in the valid supply voltage range. The Texas Instruments TMUX1204 offers a Fail-Safe logic circuitry that allows voltages on the control pins to be applied before the supply pin, protecting the device from potential damage.
Features
- Rail-to-rail operation
- Bidirectional signal path
- 1.8V Logic compatible
- Fail-safe logic
- 5Ω low on-resistance
- 1.08V to 5.5V wide supply range
- -40°C to +125°C Operating temperature
- 10nA low supply current
- 14ns transition time
- Break-before-make switching
- 2000V ESD protection HBM
Applications
- Analog and digital multiplexing or demultiplexing
- Motor drives
- Building automation
- Barcode scanner
- Analog input module
- Power delivery
- Smoke detectors
- Video surveillance
- Thermal imaging camera
- Electronic point of sale
- Appliances
- Consumer audio
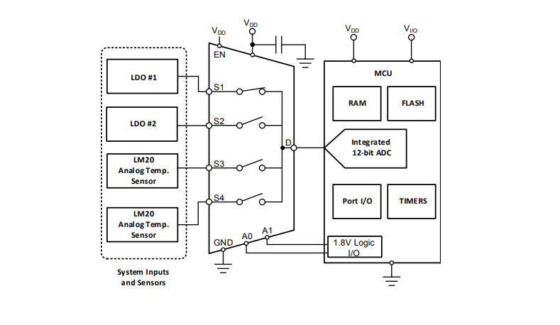
Application Example
Block Diagram
發佈日期: 2019-05-21
| 更新日期: 2023-09-21
