Texas Instruments TPD2S703-Q1 USB ESD Protection ICs

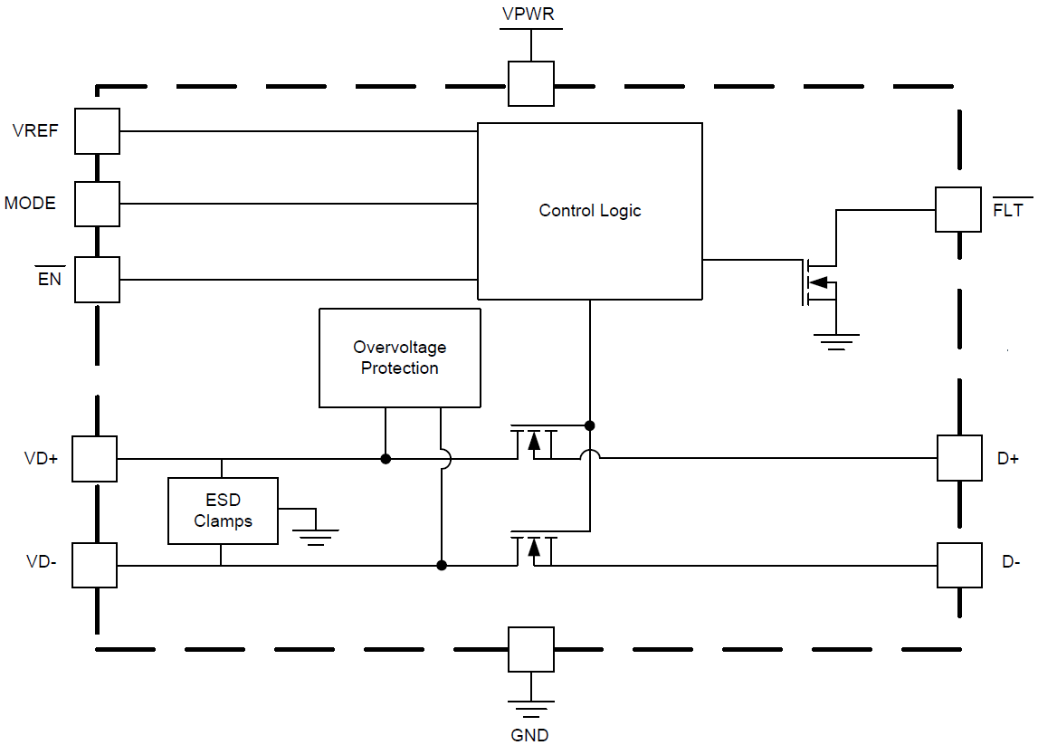
Texas Instruments TPD2S703-Q1 USB ESD Protection ICs are a 2-channel data line short-to-battery, short-to-VBUS, and IEC61000-4-2 ESD protection device for automotive high-speed interfaces like USB 2.0. The TPD2S703-Q1 contains two data line nFET switches which ensure safe data communication by providing best-in-class bandwidth for minimal signal degradation. This is done while simultaneously protecting the internal system circuits from any overvoltage conditions at the VD+ and VD– pins. On these pins, this device can handle overvoltage protection up to 18V DC. This feature provides sufficient protection for shorting the data lines to the car battery as well as the USB VBUS rail. The overvoltage protection circuit provides the most reliable short-to-battery isolation in the industry, shutting off the data switches in 200ns. This protection also protects the upstream circuitry from harmful voltage and current spikes.

Features

  • AEC-Q100 Qualified
    • –40°C to +125°C Operating temperature range
  • Short-to-battery (up to 18V) and Short-to-VBUS protection on VD+, VD–
  • ESD Performance VD+, VD
    • ±8kV Contact discharge (IEC 61000-4-2 and ISO 10605 330pF, 330Ω)
    • ±15kV Air-gap discharge (IEC 61000-4-2 and ISO 10605 330pF, 330Ω)
  • High-speed data switches (1GHz bandwidth)
  • Only requires 5V power supply
  • Adjustable OVP threshold
  • Fast overvoltage response time (200ns typical)
  • Thermal shutdown feature
  • Integrated input enable and fault output signal
  • Flowthrough routing for data integrity
    • 10-pin VSSOP Package (3mm × 3mm)
    • 10-pin WSON Package (2.5mm × 2.5mm)

Applications

  • End equipment
    • Head unit
    • Rear seat entertainment
    • Telematics
    • USB Hubs
    • Navigation modules
    • Media interface
  • Interfaces
    • USB 2.0
    • USB 3.0

Functional Block Diagram

Block Diagram - Texas Instruments TPD2S703-Q1 USB ESD Protection ICs
發佈日期: 2017-08-17 | 更新日期: 2025-03-05