TPS1663x包含可調整式的過電流功能和電力良好輸出 (PGOOD),後者可用於啟動及停用對下游DC-DC轉換器的控制。裝置提供關閉腳位,可使用外部控制來啟用及停用內部的FET,以及使裝置進入低電流關閉模式。為監控系統狀態及控制下游負載,TPS1663x提供了故障和精準的電流監控輸出。MODE腳位能彈性設定裝置使用兩種電流限制故障回應(閂鎖和自動重試)。
裝置以4 mm × 4 mm 24腳位VQFN封裝提供,可在-40°C至+125°C溫度範圍下作業。
特點
- 4.5V至60V作業電壓,62V最高絕對電壓
- 整合60V、31mΩ RON熱插拔式FET
- 0.6A至6A的可調整式電流限制 (±7%)
- 低靜態電流,關機時為21 µA
- 可調整式輸出功率限制(僅限TPS16632)(±10%)
- 可調整UVLO和OVP切斷,精準度為±2%
- 固定39V最高過電壓箝位(僅限TPS16632)
- 可調整式輸出迴轉率控制,用於湧浪電流限制
- 裝置啟動期間可透過熱調節支援大型和未知的電容負載充電
- 電力良好輸出 (PGOOD)
- 可選過電流故障回應選項,有自動重試和閂鎖 (MODE)
- 類比電流監控 (IMON) 輸出 (± 6%)
- UL 2367和UL 60950認證申請中
- 採用簡單易用的24腳位VQFN封裝
應用
- 工廠自動化與控制 – PLC、DCS、HMI、I/O模組、感測器中樞
- 馬達驅動器 – CNC、編碼器電源供應
- 電子斷路器
- 電信無線電
- 工業印表機
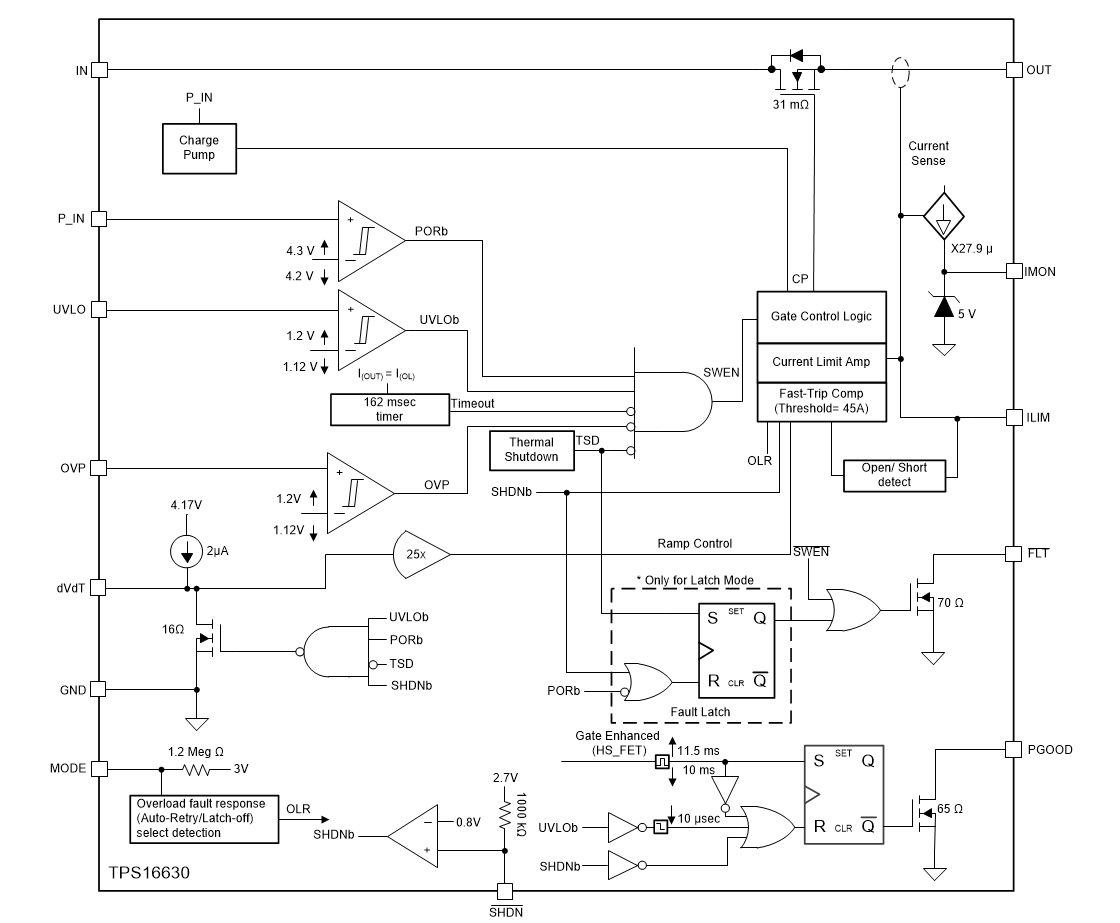
方塊圖
輸出功率限制效能
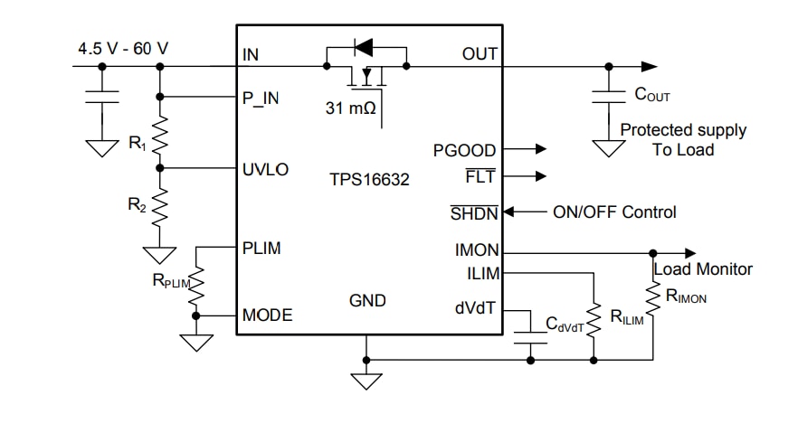
簡化配置圖
發佈日期: 2019-04-24
| 更新日期: 2024-07-24

