Texas Instruments TPS1685 Stackable Integrated Hotswap eFuses

Texas Instruments TPS1685 Stackable Integrated Hotswap eFuses are integrated high-current circuit protection and power management devices with an accurate and fast current monitor. These eFuses operate at a wide 9V to 80V input voltage range and provide robust defense against overloads, short-circuits, and excessive inrush current. The TPS1685 series provides an active high enable input with adjustable undervoltage lockout (UVLO) and adjustable overvoltage protection. These TI eFuses support the parallel connection of multiple eFuses with device state synchronization and current sharing. Typical applications include input hotswap and hotplug, server and high-performance computing, graphics and hardware accelerator cards, data center switches and routers, and fire alarm control panels.

The TPS1685 hotswap eFuses feature an integrated fast and accurate sense analog load current monitor that facilitates predictive maintenance and advanced dynamic platform power management. These eFuses are available in a QFN 6mm x 5mm package with IPC9592B clearance for 60V and operate in a -40°C to +125°C temperature range.

Features

  • 9V to 80V input operating voltage range
    • 92V absolute maximum
    • Withstands negative voltages up to -5V at the output
  • RON = 3.5mΩ (typical) integrated FET with low on-resistance
  • Active high enable input with adjustable UVLO
  • Adjustable overvoltage protection
  • Supports parallel connection of multiple eFuses with device state synchronization and current sharing
  • Adjustable output slew rate control (dVdt) for inrush current protection
  • Precise load current monitoring
    • <3% error for over 50-100% of the maximum current
    • 1MHz bandwidth
  • Fast-trip response to short-circuit events
  • FET health monitoring and reporting
  • 0.7W√s FET SOA overtemperature protection (OTP) with analog die temperature monitor output (TEMP)
  • Robust overcurrent protection
    • Circuit-breaker response
    • 2A to 20A adjustable threshold
    • ±3% overcurrent protection accuracy
    • Adjustable transient overcurrent timer (ITIMER) to support peak currents
  • Fault indication pin (FLT)
  • Power Good indication pin (PGOOD)
  • Small footprint
    • QFN 6mm x 5mm package
    • IPC9592B clearance for 60V

Applications

  • Input hotswap and hotplug
  • Server and high-performance computing
  • Network interface cards
  • Graphics and hardware accelerator cards
  • Data center switches and routers
  • Fire alarm control panel

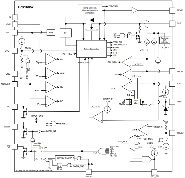
Block Diagram

Block Diagram - Texas Instruments TPS1685 Stackable Integrated Hotswap eFuses

Simplified Schematic Diagram

Schematic - Texas Instruments TPS1685 Stackable Integrated Hotswap eFuses
發佈日期: 2025-07-03 | 更新日期: 2026-01-09