Texas Instruments TPS22996H-Q1 Dual-Channel Automotive Load Switch
Texas Instruments TPS22996H-Q1 Dual-Channel Automotive Load Switch features a 0.6V to 5.5V input voltage range, 13mΩ (typical) RON, and a 4A maximum continuous current per channel. This device includes two N-channel MOSFETs, configurable rise time, thermal shutdown, and Quick Output Discharge (QOD). The TPS22996H-Q1 load switch offers an integrated 230Ω on-chip load resistor for quick output discharge when the switch is turned off. The quiescent current includes 18µA (typical, both channels) at VIN = VBIAS = 5V and 13µA (typical, single channel) at VIN = VBIAS = 5V. This device is humidity resistant and can function with a 100kΩ short from any pin to GND or power. The TPS22996H-Q1 devices are AEC-Q100 qualified for automotive applications and available in a small, space-saving 2.1mm x 1.2mm 8-DYC package. Typical applications include infotainment, cluster, and ADAS applications.Features
- Integrated dual-channel load switch
- 0.6V to VBIAS input voltage range
- 2.5V to 5.5V VBIAS voltage range
- RON = 13mΩ (typical) at VIN = 0.6V to 5V, VBIAS = 5V ON-resistance
- 4A maximum continuous switch current per channel
- Quiescent current:
- 18µA (typical, both channels) at VIN = VBIAS = 5V
- 13µA (typical, single channel) at VIN = VBIAS = 5V
- Humidity resistant:
- Device keeps functionality (ON, OFF, and protection), but timing specification is affected under the following conditions:
- 100kΩ short to GND
- 100kΩ short to power
- Device keeps functionality (ON, OFF, and protection), but timing specification is affected under the following conditions:
- Control input threshold enables use of 1.2V, 1.8V, 2.5V, and 3.3V logic
- Configurable rise time
- Thermal shutdown
- Quick Output Discharge (QOD)
Applications
- Infotainment
- Cluster
- ADAS
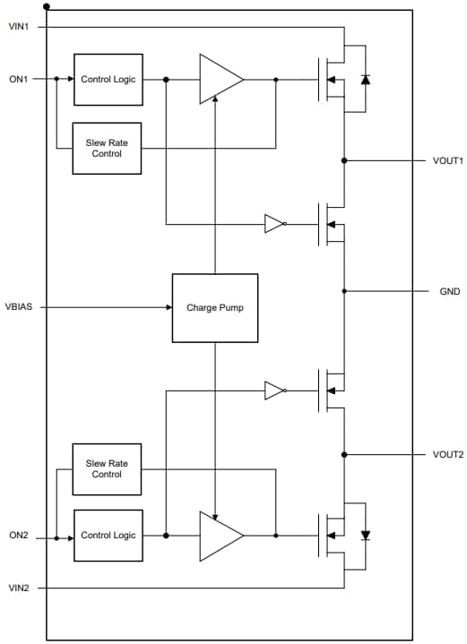
Functional Block Diagram
Typical Application Circuit Diagram
Additional Resource
發佈日期: 2025-01-15
| 更新日期: 2025-05-06
