Texas Instruments TPS2592xx Circuit Protection eFuses

Texas Instruments TPS2592xx
電路保護eFuse

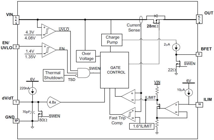
Texas Instruments TPS2592xx電路保護eFuse是採用小型封裝的高度積體電路保護及電源管理解決方案。該裝置僅使用少數幾個外部元件,卻能提供多重保護模式。強力抵抗過載、短路、突波電壓、過度湧浪電流及反向電流。可藉由單一外部電阻器設定電流許可限度,精準度可控制在±15%。內部箝位電路可避免過電壓情形,無須增加外部元件,即可讓電壓的最大值控制在安全範圍內。為因應特殊電壓斜率需求,提供一個dV/dT腳位,用單一電容器即可調整電壓,確保輸出適當電壓。正如SSD許多系統一樣,不允許滯留電容經FET內接二極體,儲回下降或縮減輸入匯流排。BFET腳位正適用於此類系統,外部NFET可與TPS2592輸出及BFET驅動的閘極背靠背連接(B2B)。

產品特色
  • 12V eFuse - TPS2592Ax
  • 5V eFuse - TPS2592Bx
  • 4.5V - 18V保護 - TPS2592Zx
  • 整合式28mΩ通道MOSFET
  • 固定過電壓夾(TPS2592Ax/Bx)
  • 20V的絕對最大電壓
  • 2A到5A可調節ILIMIT(±15%的精度)
  • 反向電流阻斷支援
  • 可編程OUT轉換率UVLO
  • 內建過熱保護
  • 正在進行UL認證
  • 單點故障測試(UL60950)中表現安全
  • 佔位小 - 10L (3mm x 3mm) VSON
應用
  • HDD、SSD硬碟
  • 機上盒
  • 伺服器/輔助電源
  • 風扇控制
  • PCI/PCIe卡
  • 交換器/路由器
方塊圖
Block Diagram
  • Texas Instruments
發佈日期: 2014-02-06 | 更新日期: 2022-03-11