Texas Instruments TPS25980x Smart eFuses
Texas Instruments TPS25980x Smart eFuses are highly integrated circuit protection and power management solutions in a small package. The devices are operational over a wide input voltage range. A single part caters to low-voltage systems needing minimal I*R voltage drop and higher-voltage, high-current systems requiring low power dissipation. These devices are a robust defense against overloads, short circuits, voltage surges, and excessive inrush current. Overvoltage events are limited by internal cutoff circuits, with multiple device options to choose the overvoltage threshold.The Texas Instruments TPS25980x provides a circuit-breaker response to overcurrent conditions. A single external resistor can set the overcurrent limit (circuit-breaker threshold) and fast-trip (short-circuit) threshold. The devices intelligently manage the overcurrent response by distinguishing between transient events and actual faults. This feature allows the system to function uninterrupted during line and load transients without compromising the robustness of the protection against faults. The device can be configured to stay latched off or retry automatically after a fault shutdown. The number of auto-retries, as well as the retry delay, are configurable with capacitors. This feature automatically enables remote systems to recover from temporary faults while ensuring that power supplies are not stressed indefinitely due to a persistent fault.
The TPS25980x devices are available in a small 4mm × 4mm QFN package. The devices are characterized for operation over a junction temperature range of –40°C to 125°C.
Features
- 2.7V to 24V wide input voltage range
- 30V absolute maximum
- RON = 3mΩ typical low on-resistance
- Circuit breaker response
- Adjustable current limit threshold
- 2A to 8A range
- ±8% (typical for ILIM > 5A) accuracy
- Adjustable over-current blanking timer
- Handles load transients without tripping
- Accurate current monitor output
- ±3% (typical at 25°C for IOUT > 3A)
- User-configurable fault response
- Latch-off or auto-retry
- Number of retries (Finite or indefinite)
- Delay between retries
- Robust short-circuit protection
- Fast-trip response time < 400ns typical
- Tested against 1 million power-into-short events
- Immune to line transients - no nuisance tripping
- Adjustable output slew rate (dVdt) control
- Adjustable undervoltage lockout
- Overvoltage lockout (Fixed 3.7V, 7.6V, 16.9V, and no-OVLO options)
- Integrated overtemperature protection
- Power good indication
- Adjustable load detect and handshake timer
- UL 2367 Recognition
- File no. E339631
- RILIM ≥ 182Ω
- IEC 62368 CB Certification
- 4mm × 4mm QFN package small footprint
Applications
- Hot-Swap, hot-plug
- Server standby rail, PCIe riser, add-on card, and fan module protection
- Routers and switches optical module protection
- Industrial PC
- Digital TV
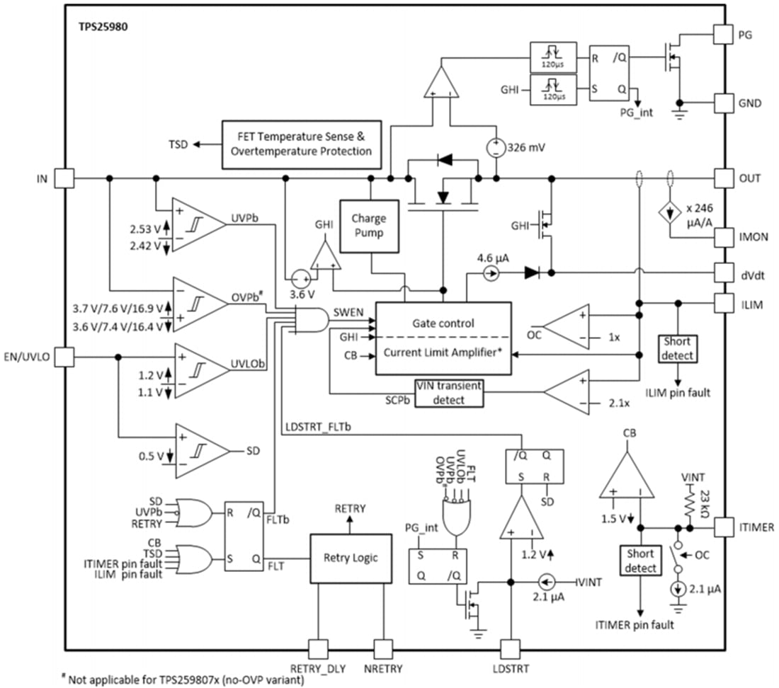
Functional Block Diagram
