這些裝置透過區分暫態事件和實際故障,智慧地管理過電流回應。這可讓系統在線路和負載瞬變期間不中斷地運作,而不會影響故障保護的穩健性。TPS25983熱插拔電子保險絲採用小型4mm × 4mm QFN封裝,工作溫度範圍為-40°C至125°C。
特點
- 2.7V至 26V 寬輸入電壓範圍:
- 30V絕對最大值
- 低導通電阻:
- RON = 2.7mΩ典型值
- 可調電流限制閾值:
- 2A至18A範圍
- ±8%精準度 (ILIM>5A的典型值)
- 斷路器和電流限制器選項
- 可調過電流消隱計時器:
- 可處理負載瞬變而不會跳脫
- 精確的電流監視器輸出:
- ±1.5% ( IOUT>3A 時,典型值為25°C)
- ±3% (IOUT>3A時最大值)
- 可調欠壓鎖定
- 可調過電壓鎖定
- 使用者可設定的故障回應:
- 閂鎖斷開或自動重試
- 重試次數(有限或不確定)
- 重試之間的延遲
- 強大的短路保護:
- 快速瞬間反應時間 <400ns典型值
- 對線路瞬變免疫 - 無擾人跳脫
- 可調輸出轉換率 (dVdt) 控制
- 可選擇驅動外部FET,以在停用/關閉狀態下阻斷反向電流
- 整合式過溫保護
- 電源良好指示
- 體積小:
- 4mm × 4mm QFN封裝
應用
- 熱交換和熱插拔
- 電源多工
- 伺服器備用軌道、PCIe立架、附加卡和風扇模組保護
- 路由器和交換機光學模組保護
- 工業用PC
- 無線電動工具充電器
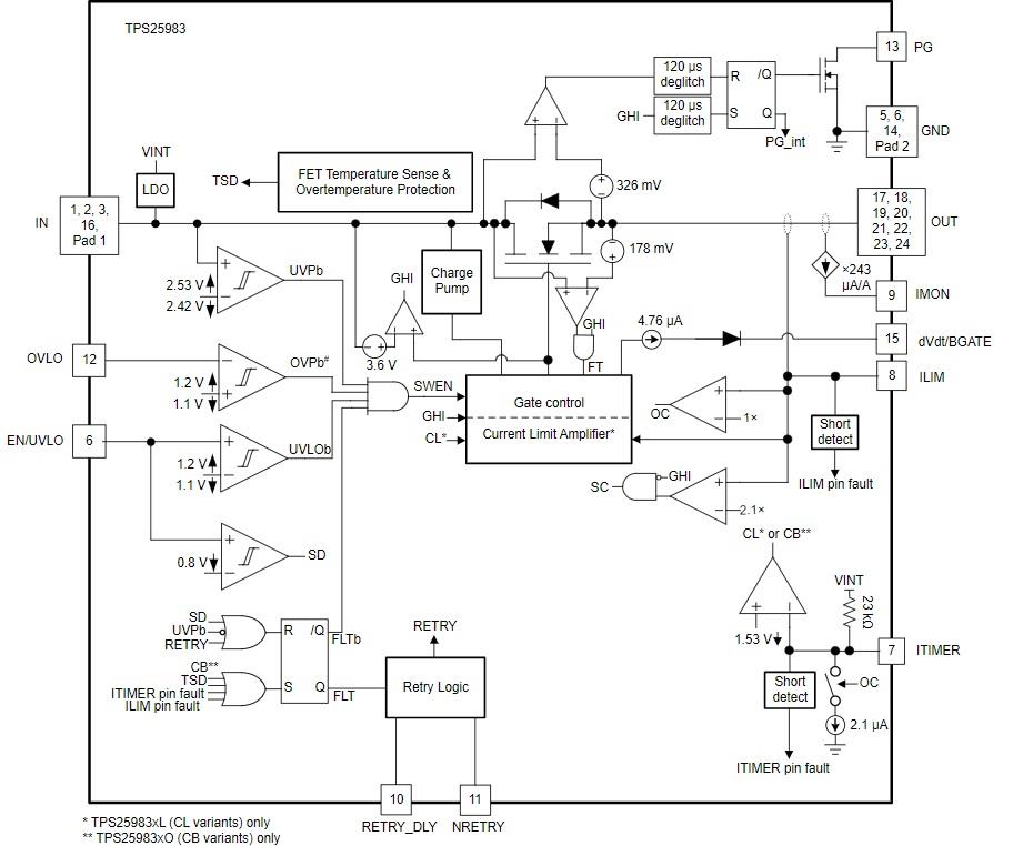
功能方塊圖
示意圖
發佈日期: 2024-01-10
| 更新日期: 2025-04-16

