Texas Instruments TPS4812-Q1 High-Side Switch Controllers
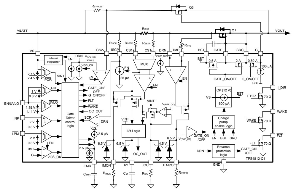
Texas Instruments TPS4812-Q1 High-Side Switch Controllers are a family of low IQ devices that are suitable for 12V, 24V, and 48V automotive system designs. These controllers include two integrated gate drives and an integrated 12V charge pump. The TPS4812-Q1 controllers consist of accurate, current sensing (±2% at 30mV VSNS) output (IMON), enabling systems for energy management. These controllers indicate faults in open drain output during short circuits, overcurrent, charge pump under voltage, and external FET overtemperature conditions. The TPS4812-Q1 controllers are AEC-Q100 qualified for automotive applications.The TPS4812-Q1 controllers feature integrated reverse polarity protection down to -65V and do not require external components to protect the ICs during an input reverse polarity fault. These controllers also feature NTC-based overtemperature sensing (TMP) and monitoring output (ITMPO). The TPS4812-Q1 controllers operate within the 3.5V to 95V input voltage range and are available in a 23-pin VQFN
package (4mm x 4mm). These controllers are used in DC-DC converters, body control modules, battery management systems, and power distribution boxes.
Features
- AEC-Q100 automotive qualified for grade 1 temperature
- 3.5V to 95V input voltage range (100V absolute maximum)
- Reverse input and output protection down to -65V
- TPS48120-Q1 (I2t enabled) and TPS48121-Q1 (I2t disabled)
- Integrated 12V charge pump
- NTC-based overtemperature sensing (TMP) and monitoring output (ITMPO)
- Low IQ = 20µA in low power mode (LPM = Low)
- Accurate and fast (5µs) short-circuit protection
- Low 1µA shutdown current (EN/UVLO = Low)
- Dual gate drive:
- GATE: 0.5A src/2A sink
- G: 100μA src/0.39A sink
- Accurate I2t overcurrent protection (IOC) with adjustable circuit breaker timer (I2t)
- Accurate analog bi-directional current monitor output (IMON, I_DIR): ±2% at 30mV VSNS
- Fault indication during short circuit fault, I2t, charge pump UVLO, and overtemperature
- Accurate (±2%) and adjustable undervoltage lockout (UVLO)
Applications
- DC-DC converters
- Body control modules
- Battery management systems
- Power distribution boxes
Functional Block Diagram
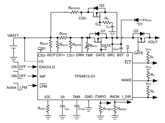
Application Circuit With External Supply to BST
Additional Resource
發佈日期: 2025-01-16
| 更新日期: 2025-08-26
