Texas Instruments TPS51375 Synchronous Buck Converters
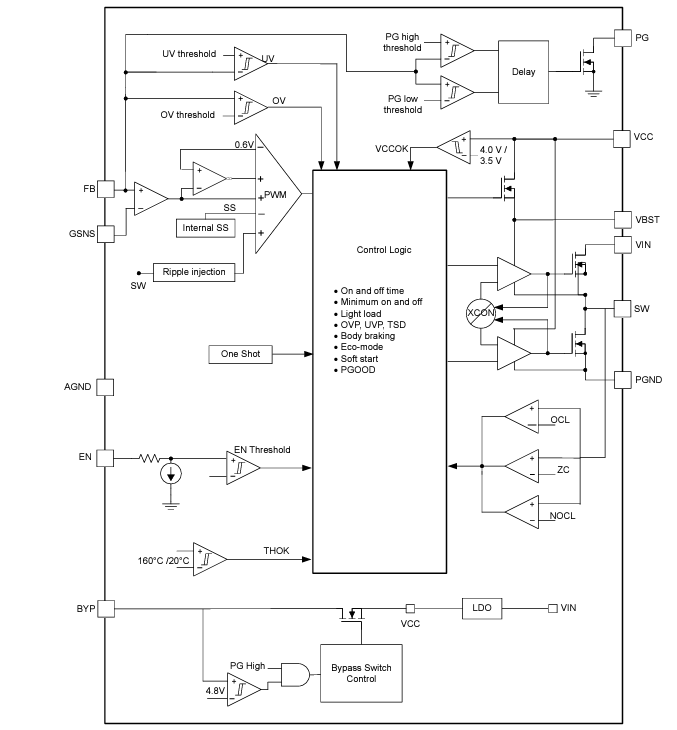
Texas Instruments TPS51375 Synchronous Buck Converters feature integrated MOSFETs that allow high efficiency and ease-of-use with minimum external component count for space-saving solutions. The TPS51375 utilizes a D-CAP3 control mode that supplies fast transient response and exceptional line and load regulation with internal compensation. The monolithic 12A or 14A converters have a ULQ™ extended battery life feature, providing long battery life in low-power operation. When the input voltage is low, load transient performance is significantly improved via the large-duty operation. Furthermore, the devices include differential remote sensing, Eco-mode operation for high light load efficiency, VCC switch-over function for additional optimized light load efficiency, and body braking for load transient improvement under low output voltage.The TI TPS51375 supports VCCPRIM_VNNAON power rails in the Intel Meteor Lake and Arrow Lake platforms. It integrates a power-good indicator and supplies an output discharge function. The device offers complete protection, including OVP, UVP, OCP, OTP, and UVLO.
The devices are housed in a 19-pin, 3.0mm x 4.0mm HotRod package with a specified junction temperature of -40°C to 125°C.
Features
- 4.5V to 24V input voltage range
- Output voltage
- 0.6V to 5.5V (TPS51375 and TPS51375L)
- 0.6V to 2V (TPS51375H)
- Integrated 10mΩ and 5mΩ FETs
- Continuous output current
- Supports 12A (TPS51375 and TPS51375L)
- Supports 14A (TPS51375H)
- 270uA low quiescent current
- ±1.0% reference voltage accuracy (25°C)
- D-CAP3™ control mode architecture control for fast transient response, optimizing 0.77V output
- Support POSCAP and all MLCC output capacitors
- Differential remote sensing
- ULQ extended battery life during system standby
- Built-in output discharge function
- Integrated power-good indicator
- Fixed 600kHz switching frequency
- 26A fixed OC limit
- Fixed 1.0ms soft-start time
- Large duty cycle operation
- Cycle-by-cycle overcurrent protection
- Latched output OV and UV protections
- Non-latched UVLO and OT protections
- -40°C to 125°C operating junction temperature
- 19-pin, 3.0mm × 4.0mm, HotRod™ WQFN package
Applications
- Notebook and PC computers
- Ultrabook, handheld tablet computers
- Industrial PC, single-board computers
- Non-military drone
- Distributed power systems
Schematic
發佈日期: 2024-11-07
| 更新日期: 2025-09-02
