Texas Instruments TPS55289/TPS55289-Q1 8A Buck-Boost Converter

Texas Instruments TPS55289/TPS55289-Q1 8A Buck-Boost Converter is a synchronous buck-boost converter optimized for converting adapter or battery voltage into power supply rails. The TPS55289 integrates four MOSFET switches, which provides a compact solution for the USB power delivery (USB PD) application. The Texas Instruments TPS55289/TPS55289-Q1 has up to 30V input voltage capability. The output voltage can be programmed from 0.8V to 22V with a 10mV step through the I2C interface. The device can deliver 60W from 12V input voltage when working in boost mode. It is capable of providing 45W from a 9V input voltage. The TPS55289-Q1 devices are AEC-Q100 qualified for automotive applications.

Features

  • Programmable power supply (PPS) support for USB power delivery (USB PD)
    • 3.0V to 30V wide input voltage range
    • 0.8V to 22V with 10mV step programmable output voltage range
    • ±1% reference voltage accuracy
    • Adjustable output voltage compensation for voltage droop over the cable
    • Programmable output current limit up to 6.35A with 50mA step
    • ±5% accurate output current monitoring
    • I2C interface
  • High efficiency over an entire load range
    • 96% efficiency at VIN = 12V, VOUT = 20V, and IOUT = 3A
    • Programmable PFM and FPWM mode at light load
  • Avoid frequency interference and crosstalk
    • Optional clock synchronization
    • Programmable switching frequency from 200kHz to 2.2MHz
  • EMI mitigation
    • Optional programmable spread spectrum
    • Lead-less package
  • Rich protection features
    • Output overvoltage protection
    • Hiccup mode for output short-circuit protection
    • Thermal shutdown protection
    • 8A average inductor current limit
  • Small solution size
    • Maximum switching frequency up to 2.2MHz
    • 3.0mm × 5.0mm HotRod™ QFN package

Applications

  • Wireless charger
  • USB PD
  • Docking station
  • Industrial PC
  • Power bank
  • Monitor

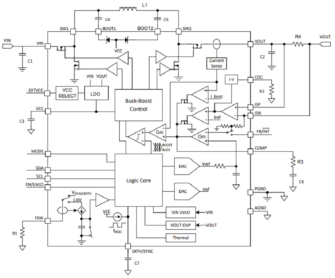
Functional Block Diagram

Block Diagram - Texas Instruments TPS55289/TPS55289-Q1 8A Buck-Boost Converter
發佈日期: 2022-10-26 | 更新日期: 2024-03-11