Texas Instruments TPS566231/TPS566238 Step-Down Voltage Regulators

Texas Instruments TPS566231/TPS566238 Step-Down Voltage Regulators are simple, easy to use, high-efficiency, 6A synchronous buck converters in a QFN 9-pin 1.5mm x 2.0mm package. The devices operate with wider supply input voltage ranging from 3V to 18V. The D-CAP3™ control mode was adopted to provide a fast transient response, good line and load regulation, no requirement for external compensation, and to support low-ESR output capacitors.

The TPS566231 and TPS566231P operate in Eco-Mode™ for high efficiency during a light load operation and are designed with a ULQ™ (Ultra Low Quiescent) feature, achieving 50uA quiescent current to enable long battery life in low-power applications. The TPS566238 and TPS566238P operate in a continuous current mode which maintains a lower output ripple during all load conditions. The TPS566231 and TPS566238 soft-start time can be adjusted through the SS pin. The TPS566231P and TPS566238P indicate Power Good through the PG pin.

The Texas Instruments TPS566231/TPS566238 can support up to 98% duty cycle operation and integrate complete protection through OVP, OCP, UVLO, OTP, and UVP with a hiccup. They are each available in a 9-pin 1.5mm x 2.0mm HotRod™ package. The junction temperature is specified from -40°C to 125°C.

Features

  • Configured for rugged applications
    • 3V to 18V input voltage range
    • 0.6V to 7V output voltage range
    • 6A continuous output current
    • 0.6V ±1% reference voltage (25°C)
    • 98% maximum duty cycle
    • 600kHz switching frequency
    • Non-latched for OC, OV, UV, and OT protections
    • Built-in output discharge function
  • Numerous pin-compatible options
    • TPS566231 and TPS566238 with SS pin for adjustable soft-start time
    • TPS566231P and TPS566238P with PG pin for Power Good indicator
    • TPS566231 and TPS566231P for auto-skip mode
    • TPS566238 and TPS566238P for the continuous current mode
  • Small solution size and ease of use
    • Integrated power MOSFET with RDS(on) 20.8mΩ and 10.6mΩ
    • D-CAP3™ architecture control for fast transient response and internal compensation
    • 1.5mm × 2.0mm HotRod™ QFN package

Applications

  • Digital TV, set-top box, gaming consoles
  • Server, storage, and networking point-of-load
  • Industrial PC, IP camera, and factory automation applications

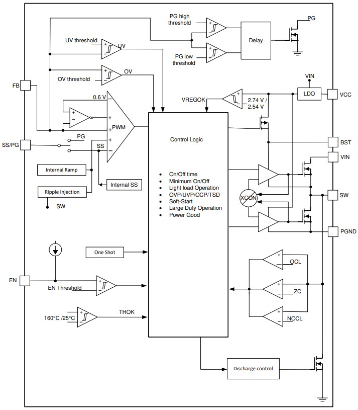
Functional Block Diagram

Block Diagram - Texas Instruments TPS566231/TPS566238 Step-Down Voltage Regulators
發佈日期: 2021-03-10 | 更新日期: 2022-03-11