Texas Instruments TPS61085A-Q1 Step-Up DC-DC Converters
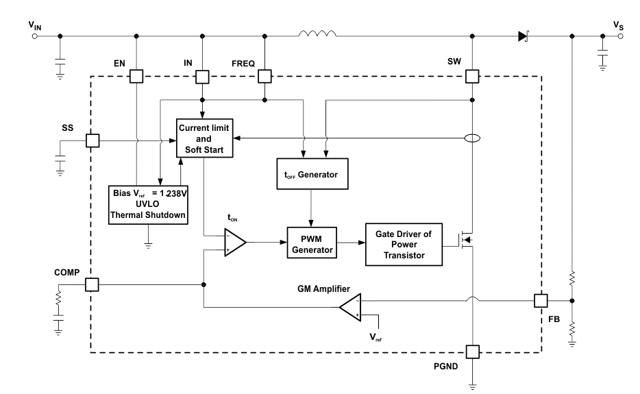
Texas Instruments TPS61085A-Q1 step-up, high-frequency, high-efficiency DC-DC Converters offer an integrated 2A, 0.13Ω power switch capable of providing an output voltage of up to 18.5V. The TPS61085A-Q1 DC-DC Converters feature a selectable frequency of 650kHz or 1.2MHz, allowing small external inductors and capacitors to provide a fast transient response. The device offers external compensation, enabling optimization of the regulator for application conditions. The TPS61085A-Q1 minimizes inrush current at start-up using a capacitor connected to the specific soft-start pin. The Texas Instruments TPS61085A-Q1 devices are AEC-Q100 qualified for automotive applications.Features
- AEC-Q100 qualified for automotive applications:
- Device temperature grade 2 (–40°C to +105°C, TA)
- 2.3V to 6V input voltage range
- Adjustable soft start
- Thermal shutdown
- Undervoltage lockout
- 18.5V boost converter with 2A switch current
- 650kHz or 1.2MHz selectable switching frequency
- 8-pin VSSOP package
Applications
- Automotive infotainment cluster
- Instrument clusters, head units
- Radios, navigation
- Audio amplifiers
- Automotive body electronics
- Body control modules
- Gateways
- Telematics and emergency call (E-call)
- Advanced driver assistance systems (ADAS)
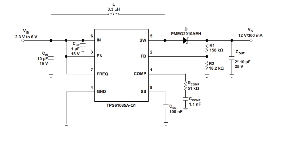
Simplified Schematic
Block Diagram
發佈日期: 2019-04-24
| 更新日期: 2025-03-06
