Texas Instruments TPS61372 Synchronous Boost Converter
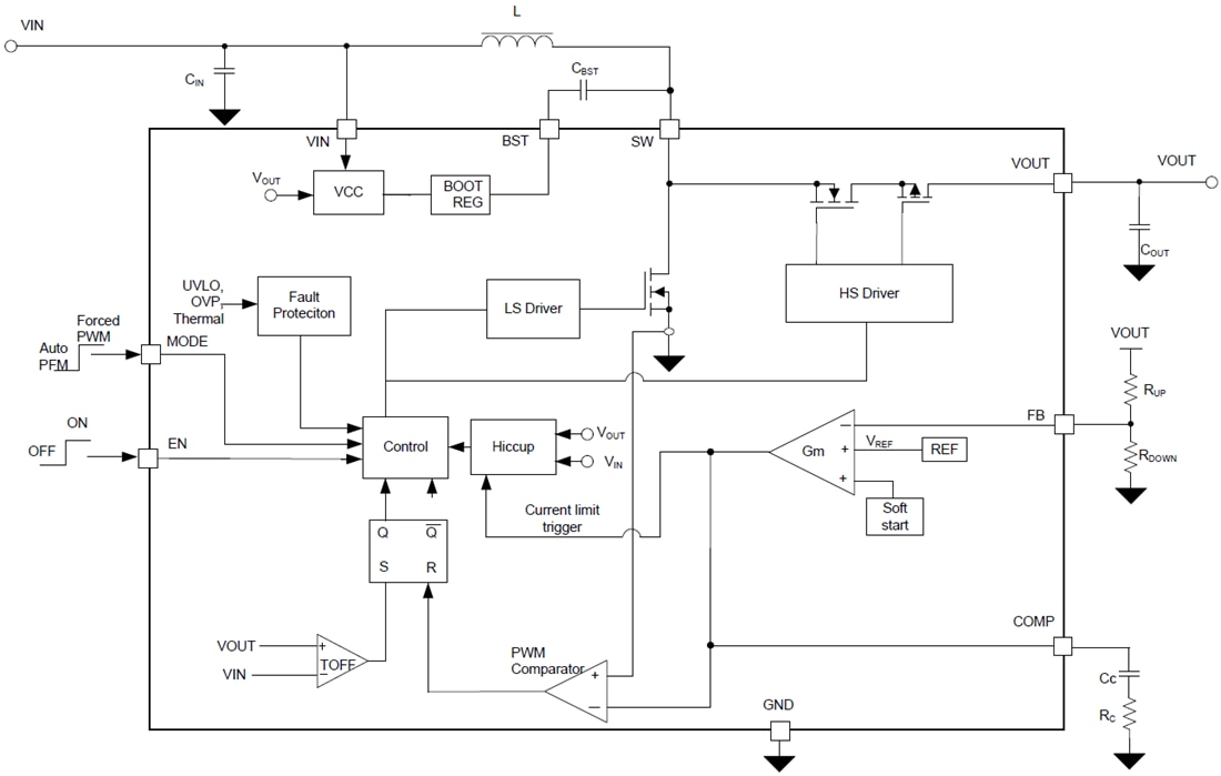
Texas Instruments TPS61372 Synchronous Boost Converter is a fully-integrated converter with the load disconnect built-in. The device supports output voltage up to 16V with a 3.8A current limit. The input voltage ranges from 2.5V to 5.5V, supporting applications powered by a single-cell Lithium-ion battery or 5V bus. The TPS61372 uses the peak current mode with the adaptive off-time control topology. The device works in PWM operation of 1.5MHz at moderate-to-heavy loads. The device can be configured in either auto PFM or forced PWM operation by the MODE pin connection at the light load conditions. Auto PFM mode has the benefit of high efficiency at light load. Forced PWM mode operation keeps the switching frequency constant across the whole load range.The Texas Instruments TPS61372 has a soft start to minimize the inrush current during start-up. The TPS61372 features the load disconnect during shutdown and provides an output short protection of hiccup mode. The device also implements output overvoltage and thermal shutdown protection. The TPS61372 delivers a compact solution size with a 16-pin WCSP 1.57mm×1.52mm package of 0.5mm height.
Features
- Input Voltage Range: 2.5V to 5.5V
- Output Voltage Range: up to 16V
- On-Resistance
- Low-Side FET - 33mΩ
- High-Side FET - 104mΩ
- Switch Peak Current Limit: 3.8A
- Quiescent Current From VIN: 74µA
- Quiescent Current From VOUT: 10µA
- Shutdown Current From VIN: 1µA
- Switching Frequency: 1.5MHz
- Soft-start time: 0.9ms
- Hiccup Output Short Protection
- Auto PFM and Forced PWM Selectable
- Load Disconnect During Shutdown
- External Loop Compensation
- Output Overvoltage Protection
- 1.57mm×1.52mm×0.5mm 16-Pin WCSPs
Applications
- RF PA Driver
- NAND Flash
- Backup Power
- Motor Driver
- Optical Sensor Driver
Functional Block Diagram
發佈日期: 2019-03-27
| 更新日期: 2023-08-11
