Texas Instruments TPS61377 Synchronous Boost Converters
Texas Instruments TPS61377 Synchronous Boost Converters are high-voltage boost converters with programmable peak current limits. These converters feature a 50mΩ low-side power switch and a 40mΩ high-side rectifier switch to provide a high-efficiency and small-size solution. The TPS61377 boost converters operate at a 2.9V to 23V wide input voltage range, and output voltage covers up to 25V with 6A switching current capability. These converters use an adaptive constant off-time peak current control topology to regulate the output voltage. The TPS61377 boost converters operate in Pulse Width Modulation (PWM) mode under moderate to heavy load conditions. These converters include two operating modes that can be selected via the MODE pin at light load. The two operating modes are Pulse Frequency Modulation (PFM) mode to improve light-load efficiency and forced PWM mode to avoid audible noise and low switching frequency. The TPS61377 converters also feature a soft-start function, programmable peak switching current limit function, output overvoltage protection, cycle-by-cycle overcurrent protection, and thermal shutdown protection. These synchronous boost converters offer a very small solution size with a 2.5mm x 2mm HotRod™ Lite VQFN package. Typical applications include 3.3VIN, 5VIN to 12VOUT, 24VOUT power conversion, industrial power systems, and appliances.Features
- Wide input voltage and output voltage range:
- 2.9V to 23V input voltage range
- 4.5V to 25V output voltage range
- 1.5A to 6A programmable peak current limit
- Switching frequency:
- 650kHz TPS61377
- 1.2MHz TPS613771
- High efficiency and power capability:
- 6A peak switching current limit
- Low-side FET: 50mΩ, high-side FET: 40mΩ
- Up to 95.3% efficiency at VIN = 9V, VOUT = 16V, and IOUT = 2A
- Up to 96.0% efficiency at VIN = 12V, VOUT = 24V, and IOUT = 1.5A
- Extend the system operating time:
- Typical 70µA quiescent current
- Maximum 1.25µA shutdown current
- Selectable auto PFM and forced PWM mode
- Safety and robust operation features:
- Output overvoltage protection
- Cycle-by-cycle overcurrent protection
- Thermal shutdown
- Precise EN/UVLO threshold
- External loop compensation
- 2.5mm x 2mm HotRod™ Lite VQFN package
Applications
- 3.3VIN, 5VIN to 12VOUT, 24VOUT power conversion
- Industrial power systems
- Appliances
Typical Application Diagram
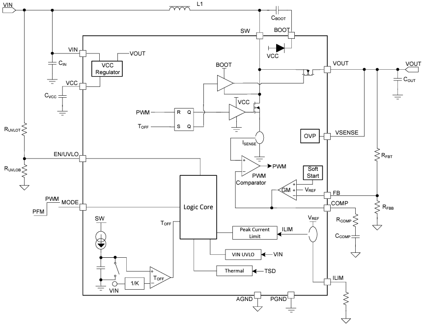
Functional Block Diagram
發佈日期: 2024-01-19
| 更新日期: 2024-01-24
