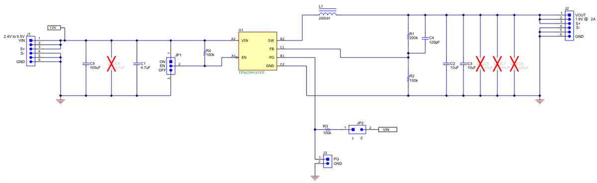
Texas Instruments TPS62089AEVM Evaluation Board
Texas Instruments TPS62089AEVM Evaluation Board is designed to evaluate the TPS62089A, a 2A step-down converter with DCSControl™. This evaluation board comes in a tiny 1.2mm x 0.8mm WCSP package with a 0.4mm pitch. The TPS62089AEVM board offers 1.8V output voltage with 1% accuracy from input voltages between 2.4V and 5.5V with a maximum solution height of 1mm. This board is a highly efficient and tiny solution for Point-of-Load (POL) converters for space-constrained applications, such as Solid-State Drives (SSDs), wearables, and smartphones.Features
- 2.4V to 5.5V input voltage range
- 2A of output current
- 1mm maximum solution height
- 12mm2 total solution size
- 4μA quiescent current
Schematic
發佈日期: 2024-06-06
| 更新日期: 2024-06-19
