Texas Instruments TPS62135/TPS621351降壓轉換器
Texas Instruments TPS62135/TPS621351降壓轉換器是一種高效且易於使用的同步降壓DC-DC轉換器,採用DCS-Control™拓撲技術。 該裝置擁有3V至17V的寬輸入電壓範圍,使它理想適用於多芯鋰離子電池及12V中間電源軌。 每個裝置可提供3.5A連續輸出電流。 TPS62135會在輕負載時自動進入節能模式,以保持整個負載範圍的高效率。 因此,它們可充分適用於像超低功耗電腦之類需要連線待機性能的應用。 將MODE引腳設定至低位時,該裝置的切換頻率會基於輸入和輸出電壓自動調整。 這種技術稱為自動效率增強(AEE™),可在整個運行範圍內保持高轉換效率。 它可在PWM模式下提供1%的輸出電壓精度,因此可用於設計具有高輸出電壓精度的電源。特點
- ±1% (PWM mode) output voltage accuracy
- 3V to 17V input voltage range
- 18µA typical quiescent current
- Output voltage from 0.8V to 12V
- Adjustable soft-start
- Precise ENABLE input allows
- User-defined undervoltage lockout
- Exact sequencing
- 100% duty cycle mode
- Automatic Efficiency Enhancement AEE™
- DCS-Control™ topology
- Available with active output discharge
- Optional HICCUP overcurrent protection
- Power Good output
- Available in 3mm×2mm VQFN package
應用
- Standard 12V rail supplies
- POL for connected standby requirements
- POL supply from single or multiple Li-Ion batteries
- Gaming consoles, SSD drives
- Mobile and embedded computers
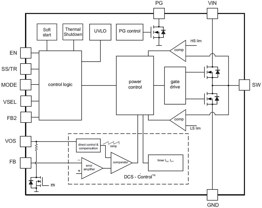
Functional Block Diagram
發佈日期: 2016-10-21
| 更新日期: 2022-03-11
