Texas Instruments TPS6283810 3A Step-Down Converters

Texas Instruments TPS6283810 3A High-Frequency, Synchronous, Step-Down Converters are optimized for small solution sizes and high efficiency. The TPS6283810 offers an input voltage range of 2.4V to 5.5V, supporting common battery technologies. The device operates in PWM mode at medium to heavy loads, then at light loads, automatically enters Power Save Mode to maintain high efficiency over the entire load current range.

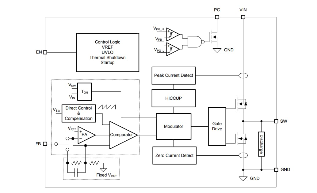
The device allows small external components due to the 3.5MHz switching frequency. The Texas Instruments TPS6283810 uses DCS-control architecture, achieving excellent load transient performance and output voltage regulation accuracy. The device provides built-in protection features such as overcurrent protection, thermal shutdown protection, active output discharge, and Power Good.

Features

  • DCS-Control™ topology
  • 1V fixed output voltage, with 1% accuracy
  • 26mΩ and 26mΩ internal power MOSFETs
  • 2.4V to 5.5V input voltage range
  • 4µA operating quiescent current
  • 3.5MHz switching frequency
  • Power save mode for light load efficiency
  • Active output discharge
  • Power Good output
  • Thermal shutdown protection
  • Hiccup short-circuit protection
  • Available in 0.8 x 1.2 x 0.5mm 6-pin WCSP

Applications

  • Consumer wireless modules
  • Wearable products
  • Smartphones
  • Optical modules

Block Diagram

Block Diagram - Texas Instruments TPS6283810 3A Step-Down Converters

Typical Application Circuit

Application Circuit Diagram - Texas Instruments TPS6283810 3A Step-Down Converters
發佈日期: 2019-02-20 | 更新日期: 2023-07-17