Texas Instruments TPS63901 Buck-Boost Converter
Texas Instruments TPS63901 Buck-Boost Converter offers high efficiency with an extremely low quiescent current (75nA typical). The device features 32 user-programmable output voltage settings from 1.8V to 5V. The dynamic voltage-scaling option implements application switching between two output voltages during operation.The TI TPS63901 Buck-Boost Converter provides a wide supply voltage range and programmable input current limit (1mA to 100mA and unlimited). This current limit and voltage range make the device ideal for use with a wide range of primary (3S Alkaline, 1S Li-MnO2, or 1S Li-SOCl2) or secondary battery types.
The high-output current capability supports commonly-used RF standards like sub-1GHz, BLE, LoRa, wM-Bus, and NB-IoT.
Features
- 1.8V to 5.5V input voltage range
- 1.8V to 5V output voltage range (100mV steps)
- Programmable with external resistors
- SEL pin to toggle between two output voltage presets
- 400mA output current for VI ≥ 2.0V, VO = 3.3V
- Stackable: parallel multiple devices for higher output current
- >90% efficiency at 10µA load current
- 75nA quiescent current
- 60nA shutdown current
- Single-mode operation
- Eliminates mode transitions between buck, buck-boost, and boost operation
- Low output ripple
- Excellent transient performance
- Robust operation features
- Integrated soft start
- Programmable input current limit with eight settings (1mA to 100mA and unlimited)
- Output short-circuit and overtemperature protection
- Tiny solution size
- Small 2.2µH inductor, single 22µF output capacitor
- 12-ball, 1.5mm × 1.15mm, 0.35mm pitch WCSP package
Applications
- Smartwatch
- Smart tracker
- Wearable electronics
- Medical sensor patches and patient monitors
- Smart meters and sensor nodes
- Electronic smart locks
- Industrial IoT (smart sensors) and NB-IoT
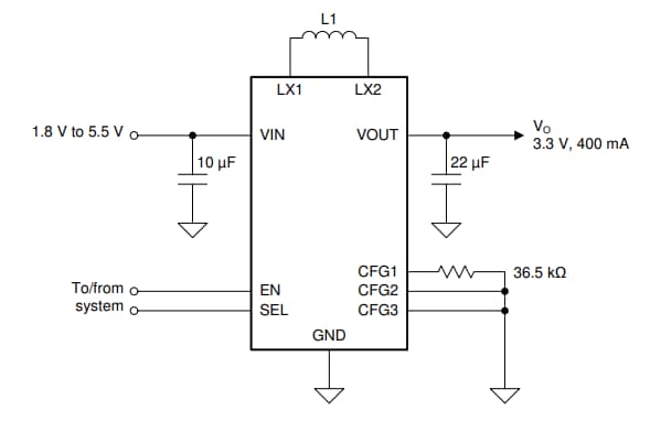
Simplified Schematic
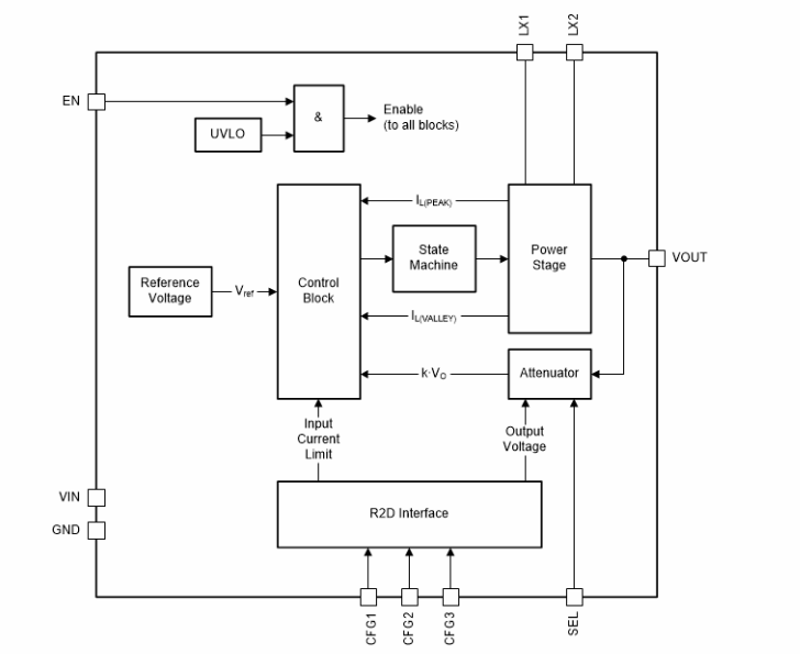
Block Diagram
發佈日期: 2022-08-01
| 更新日期: 2022-08-09
