Texas Instruments TPS65216電源管理IC (PMIC)
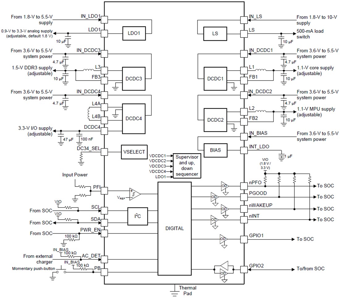
Texas Instruments TPS65216電源管理IC (PMIC) 為特別設計的單晶片IC,用於為AMIC110和AMIC120處理器的所有功能提供電源管理。DC/DC轉換器的DCDC1至DCDC4分別用於為核心、MPU、DDR記憶體,以及3.3V類比和I/O供電。LDO1為處理器提供1.8V類比和I/O。GPIO2可暖重置DCDC1和DCDC2轉換器。I2C介面可讓使用者啟用及停用所有的電壓穩壓器、負載開關和GPIO。此外,UVLO和監控電壓閾值、電源啟動順序和電源關閉順序都可透過I2C設定,也能監控針對過熱、過電流和欠壓的中斷。監控功能可監控DCDC1至DCDC4以及LDO1。監控功能有兩個設定,一個用於一般的欠壓容差 (STRICT = 0b),一個用於緊密的欠壓及過電壓容差 (STRICT = 1b)。電力良好訊號可指出五個電壓穩壓器是否適當調節。特點
- 三個可調整的降壓轉換器,整合切換式FET(DCDC1、DCDC2、DCDC3)
- DCDC1:預設1.1V,最高供應1.8A
- DCDC2:預設1.1V,最高供應1.8A
- DCDC3:預設1.2V,最高供應1.8A
- VIN範圍介於3.6V至5.5V
- 可調整輸出電壓範圍介於0.85V至1.675V(DCDC1和DCDC2)
- 可調整輸出電壓範圍介於0.9V至3.4V(DCDC3)
- 輕負載電流下的省電模式
- 100%工作週期以提供最低的壓差
- 停用時可主動輸出放電
- 一個整合切換式FET (DCDC4) 且可調整的降壓-升壓轉換器
- DCDC4:預設3.3V,最高供應1.6A
- VIN範圍介於3.6V至5.5V
- 可調整輸出電壓範圍介於1.175V至3.4V
- 停用時可主動輸出放電
- 可調整的通用型LDO (LDO1)
- LDO1:預設1.8V,最高供應400 mA
- VIN範圍介於1.8V至5.5V
- 可調整輸出電壓範圍介於0.9V至3.4V
- 停用時可主動輸出放電
- 高電壓負載開關 (LS),提供100 mA或500 mA可選電流限制
- VIN範圍介於1.8V至10V
- 500 mΩ(最高)切換阻抗
- 具備監控功能,內建監控功能監視器
- DCDC1、DCDC2 ±4%容差
- DCDC3、DCDC4 ±5%容差
- LDO1 ±5%容差
- 保護、診斷與控制
- 欠壓鎖定 (UVLO)
- 隨時開啟按鈕監視器
- 過熱警報與關機
- I2C介面(位址0x24)(請參閱400 kHz下I2C作業的計時要求)
應用
- 工業自動化
- 電子銷售點 (ePOS)
- 測試與測量
- 個人導航
- 工業通訊
- 背板I/O
- 連線工業驅動器
功能方塊圖
發佈日期: 2018-11-07
| 更新日期: 2023-07-19
