Texas Instruments TPS7A80 Low-Dropout Linear Regulators (LDOs)
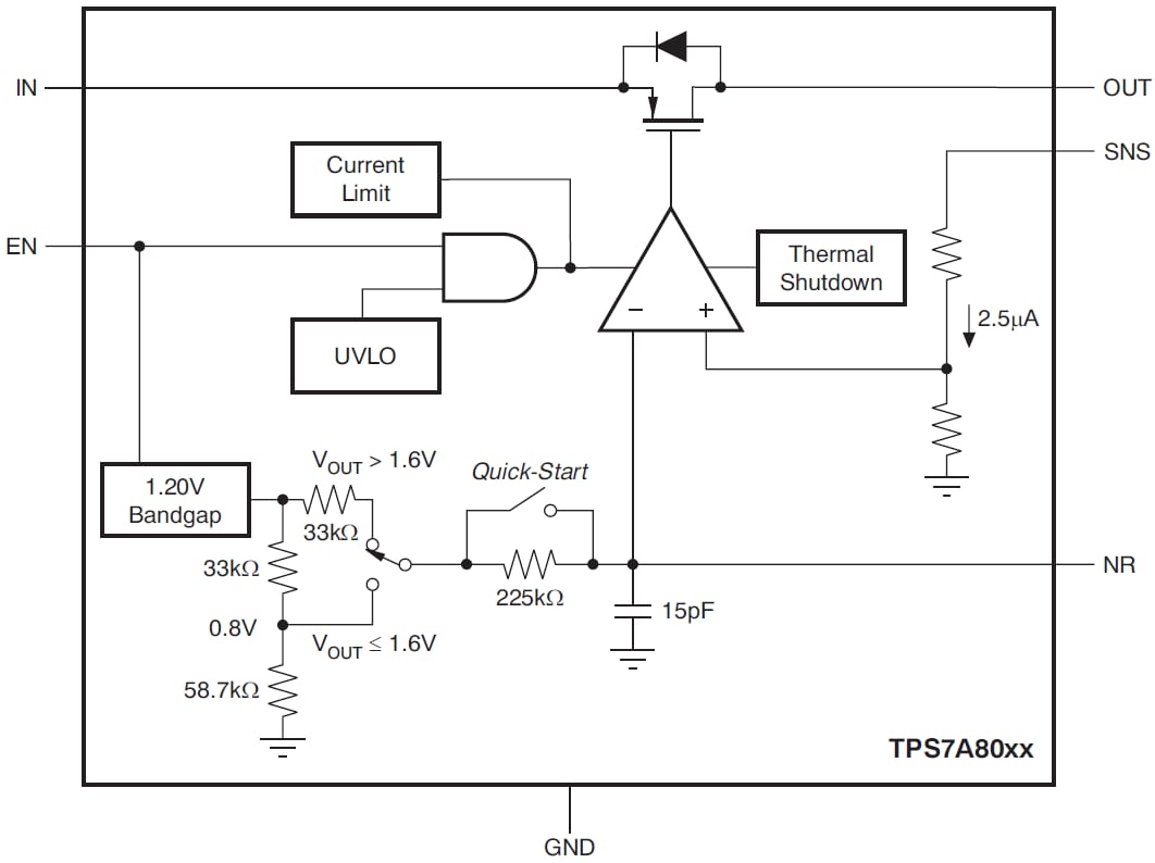
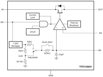
Texas Instruments TPS7A80 Low-Dropout Linear Regulators (LDOs) offer very high power-supply ripple rejection (PSRR) at the output. These LDO regulators use an advanced BiCMOS process and a PMOSFET pass device to achieve very low noise, excellent transient response, and excellent PSRR performance. The TPS7A80 family is stable with a 4.7µF ceramic output capacitor and uses a precision voltage reference and feedback loop to achieve a worst-case accuracy of 3% overall load, line, process, and temperature variations. These devices are fully specified over the temperature range of –40°C to +125°C. The Texas Instruments TPS7A80 is offered in a 3mm×3mm, VSON-8 package with a thermal pad.Features
- Low-dropout 1A regulator with enable
- 0.8V to 6V adjustable output voltages
- 0.8V to 6V fixed output voltages
- Wide-bandwidth high PSRR
- 63dB at 1kHz
- 57dB at 100kHz
- 38dB at 1MHz
- (14 × VOUT) µVRMS typical (100Hz to 100kHz) low noise
- Stable with a 4.7µF ceramic capacitor
- Excellent load/line transient response
- 3% overall accuracy (over load/line/temp)
- Overcurrent and overtemperature protection
- 170mV typical at 1A very low dropout
- 3mm×3mm VSON-8 DRB package
Applications
- Telecom infrastructure
- Audio
- High-speed I/F (PLL/VCO)
發佈日期: 2018-04-02
| 更新日期: 2022-11-17
