Texas Instruments TPS92511 Constant Current Buck LED Driver
Texas Instruments TPS92511 Constant Current Buck LED Driver is an easy-to-use 65V constant current buck converter for driving a single LED string. This allows current up to 0.5A and with an efficiency of up to 95%. Only 5 external components are required for basic operation. A single-layer PCB layout is feasible because of the integration of an N-MOSFET. There is no external current sensing resistor, no external compensation and it includes the proper terminal assignment. A high-value external resistor programs the LED current so that fine-tuning of the LED current can be achieved. Another high-value external resistor programs a constant switching frequency from 50kHz to 500kHz. EMI design becomes easier as a result of the constant switching frequency. The TPS92511 from Texas Instruments provides a wide input voltage range from 4.5V to 65V. By adding simple external circuits, the device can handle applications with even higher input voltages.Features
- Wide input voltage range of 4.5V to 65V
- Requires no external current sensing resistor
- Requires no external loop compensation
- Ease of use and needs a minimum of 5 components
- 1000:1 contrast ratio feasible
- Single layer PCB feasible
- Can work as high voltage buck regulators
- Can work as linear current shunt regulators
- Integrated low-side N-channel MOSFET
- LED currently programmable up to 0.5A
- Typically ±3.6% LED current accuracy
- Switching frequency programmable from 50kHz to 500kHz
- Current limit protection
- VCC under-voltage lock-out
- Thermal shutdown protection
- Support analog dimming and thermal foldback
- Power enhanced SOIC-8 exposed thermal pad package (HSOP-8)
Applications
- High-power LED driver
- Architectural lighting
- Office troffer
- Automotive lighting
- MR-16 LED lamp
Application Circuit
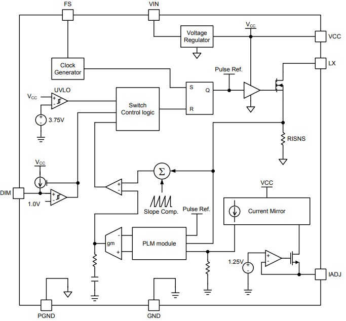
Functional Block Diagram
TI Reference Designs Library
發佈日期: 2015-09-08
| 更新日期: 2022-03-11
