Texas Instruments TPS92691/TPS92691-Q1 Multi-Topology LED Driver

Texas Instruments TPS92691/TPS92691-Q1 Multi-Topology LED驅動器

德州儀器 TPS92691/TPS92691-Q1 Multi-Topology LED驅動器為多功能LED控制器,可支援多種升壓或降壓驅動器拓撲。本裝置實作固定頻率峰值電流模式控制技術,包括可程式開關頻率、斜率補償及軟起動計時。其整合高電壓(65V)軌對軌電流感測放大器,可使用高側或低側的串聯感測電阻器直接測量LED電流。此款放大器的設計可達到低輸入偏移電壓,以及優於±3%的LED電流準確度。因此本產品具有25°C至140°C的接面溫度範圍,以及0至60V的輸出共模電壓範圍。TPS92691-Q1裝置符合AEC-Q100汽車應用標準。

產品特色
  • 廣大的輸入電壓:4.5V至65V
  • 廣大的輸出電壓範圍:2V至65V
  • 低輸入偏移軌對軌電流感測放大器
  • 在25°C至140°C的接面溫度範圍內,可達到優於±3%的LED電流準確度
  • 相容於高側與低側電流感測實作
  • 對比度超過15:1的高阻抗類比LED電流調整輸入(IADJ)
  • 超過1000:1的系列FET PWM調光比例以及整合系列的N通道調光驅動器介面
  • 連續LED電流監控輸出可偵測與診斷系統的故障
  • 可程式開關頻率以及外部時脈同步功能

  • 可程式的軟起動與斜率補償
  • 完整的故障偵測電路,包括VCC欠壓鎖定(UVLO)、輸出過電壓保護(OVP)、逐週期開關電流限制,以及過熱保護

應用
  • 建築與一般照明應用
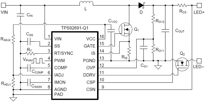
典型升壓LED驅動器應用示意圖
Typical Boost LED Driver Application Schematic
開發工具
TPS92691EVM-001 SEPIC LED Driver Evaluation Board

德州儀器TPS92691EVM-001 SEPIC LED驅動器評估板為完全組裝並通過測試的SEPIC LED驅動器,其設計可為單條串聯LED提供電力。利用低偏移軌對軌電流感測放大器,可達到準確的封閉迴路LED電流調節。此款放大器相容於高側或低側電流感測實作。使用高阻抗類比調整(IADJ)輸入,DC LED電流設定點會以15:1的比例變動。整合的內建閘極驅動器電路與專屬PWM調光邏輯,可使外部的串聯FET PWM調光達到高於100:1的調光比例。

TPS92691EVM-752 LED Driver Evaluation Module (EVM)

德州儀器TPS92691EVM-752 LED驅動器評估模組(EVM)可供評估TPS92691-Q1與TPS92691的運作與效能。此模組為完全組裝且通過測試的LED驅動器,可設定為升壓、或升壓至電池的拓撲,為單條串聯LED供電。利用低偏移軌對軌電流感測放大器,搭配高側電流感測實作,可達到準確的封閉迴路LED電流調節。使用高阻抗類比調整(IADJ)輸入,DC LED電流設定點會以15:1的比例變動。整合的內建閘極驅動器電路與專屬PWM調光邏輯,可使外部的串聯P通道MOSFET PWM調光達到高於100:1的調光比例。

eNews
  • Texas Instruments
發佈日期: 2016-01-12 | 更新日期: 2022-03-11