Texas Instruments TPSM84338 Synchronous Buck Power Module
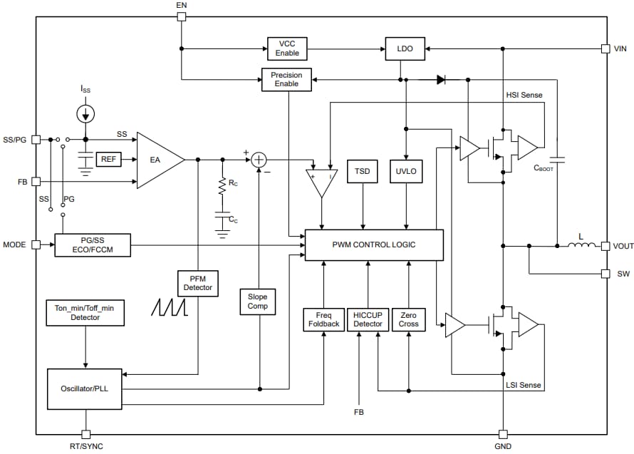
Texas Instruments TPSM84338 Synchronous Buck Power Module is a high efficiency, high voltage input, easy-to-use module with high design flexibility. This module features 3.8V to 28V input voltage range, 0.6V to 17V output voltage range, up to 3A continuous output current, and 0.6V ±1% reference voltage. The TPSM84338 power module is designed for systems powered from 5V, 12V, 19V, and 24V power-bus rails. This device uses peak current mode control with internal compensation for fast transient response and good line and load regulation. The TPSM84338 power module supports up to 3A continuous output current, 28µA (typical) low quiescent current, and 98% maximum duty cycle. This buck power module is available in a 3.3mm x 4.5mm x 2mm QFN package. Typical applications include medical and healthcare, test and measurement, building automation, wired networking, and wireless infrastructure.The TPSM84338 power module provides fixed-frequency peak current control with internal compensation for fast transient response and good line and load regulation. This power module includes an integrated bootstrap capacitor and inductor to support an easy PCB layout. The TPSM84338 power module offers non-latched protections for OTP, OCP, OVP, UVP, and UVLO. This buck power module provides selectable PFM/FCCM at light load conditions and an adjustable soft-start time/power-good indicator function.
Features
- Configured for a wide range of applications:
- 3.8V to 28V input voltage range
- 0.6V to 17V output voltage range
- Up to 3A continuous output current
- 0.6V ±1% reference voltage (-40°C to 125°C)
- Low quiescent current of 28µA (typical)
- 70ns, 114ns minimum switching on, off-time
- 8µs maximum switching on-time
- 98% maximum duty cycle
- Ease of use and small design size
- Peak current control mode with internal compensation
- 200kHz to 2.2MHz selectable frequency
- 200kHz to 2.2MHz synchronizable to an external clock (support phase shift)
- Selectable PFM/FCCM at light load condition
- Selectable adjustable soft-start time/power good indicator function
- Good EMI performance with frequency spread spectrum and optimized pinout
- Hiccup OC limit for both high-side and low-side MOSFETs
- Non-latched protections for OTP, OCP, OVP, UVP, and UVLO
- Integrated bootstrap capacitor and inductor to support easy PCB layout
- -40°C to 125°C operating junction temperature
- 3.3mm x 4.5mm x 2mm QFN package
Applications
- Medical and healthcare
- Test and measurement
- Building automation
- Wired networking and wireless infrastructure
- Distributed power systems with 5V, 12V, 19V, and 24V input
Efficiency, VOUT = 5V, fSW = 1000kHz
Functional Block Diagram
Schematic
發佈日期: 2025-01-24
| 更新日期: 2025-03-21
