Texas Instruments TPSM86325x 3A Synchronous Buck Modules

Texas Instruments TPSM86325x 3A Synchronous Buck Modules are simple, easy-to-use, high-efficiency, high-power density synchronous buck module. This device has an input voltage ranging from 3V to 17V and supports up to 3A continuous current. The TPSM86325x employs the D-CAP3 control mode to provide a fast transient response and support low-ESR output capacitors without external compensation. The device can support up to 95% of duty cycle operation.

The Texas Instruments TPSM863252 operates in Eco-mode, which maintains high efficiency during light loading. The TPSM863257 operates in FCCM mode, which keeps the same frequency and lower output ripple during all load conditions. The device integrates complete protection through OVP, OCP, UVLO, OTP, and UVP with hiccup. The device is available in a QFN package. The junction temperature is specified from –40°C to 125°C.

Features

  • Configured for a wide range of applications
    • 3V to 17V input voltage range
    • 0.6V to 10V output voltage range for TPSM863252
    • 0.6V to 5.5V output voltage range for TPSM863257
    • Fixed 3.3V output voltage for TPSM863253
    • 0.6V reference voltage
    • ±1% reference accuracy at 25°C
    • ±1.5% reference accuracy at -40°C to 125°C
    • Integrated 55mΩ and 24mΩ MOSFETs
    • 100μA low quiescent current
    • 1.2MHz switching frequency
    • Maximum 95% large duty cycle operation
    • Precision EN threshold voltage
    • 1.6ms fixed typical soft-start time
  • Ease of use and small design size
    • TPSM863252 Eco-mode, TPSM863257 and TPSM863253 FCCM mode at light loading
    • Fast transient D-CAP3™ control mode
    • Easy layout with integrated bootstrap capacitor and inductor
    • Support start-up with pre-biased output voltage
    • Non-latch for OV, OT, and UVLO protection
    • Cycle-by-cycle OC and NOC protection
    • -40°C to 125°C operating junction temperature
    • 3.3mm×4mm×2mm QFN package

Applications

  • Merchant network and server PSU
  • Other AC/DC adapters/PSU
  • Factory automation and control
  • Test and measurement

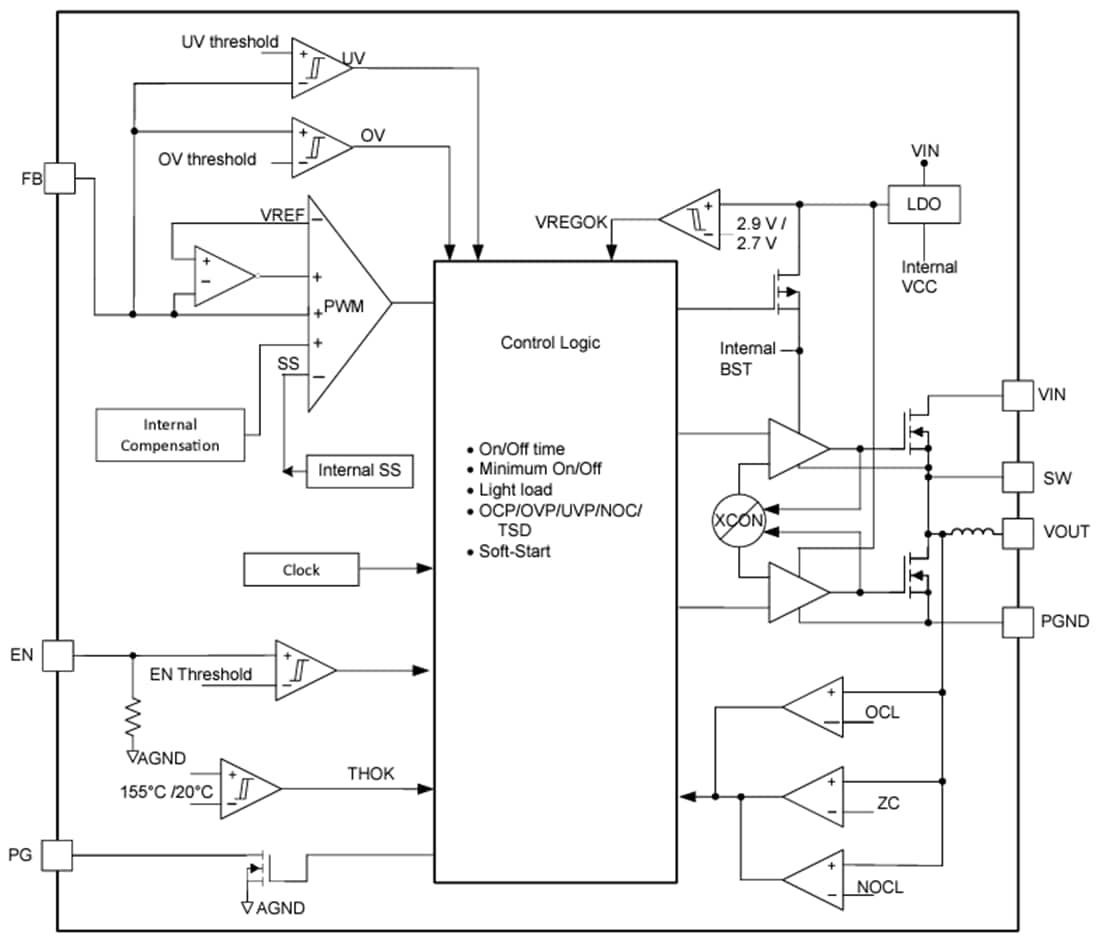
Functional Block Diagram

Block Diagram - Texas Instruments TPSM86325x 3A Synchronous Buck Modules
發佈日期: 2023-08-25 | 更新日期: 2024-04-01