Texas Instruments UCC256301 LLC Resonant Controller

Texas Instruments UCC256301 LLC Resonant Controller comes with an integrated high-voltage gate driver. The device has been designed to pair with a PFC stage to provide a complete power system using a minimum of external components. The resulting power system is designed to meet the most stringent requirements for standby power without needing a separate standby power converter and with the PFC stage running all the time. The UCC256301 includes various features designed to make LLC converter operation well controlled and robust. This device aims to unburden the LLC designer and allow mainstream applications to benefit from the efficiency advantages of the LLC topology. The UCC256301 uses a hybrid hysteretic control to provide best-in-class line and load transient response. The control effort is approximately linearly proportional to the average input current in one cycle. This control makes the open loop transfer function a first-order system, making it effortless to compensate. The system is always stable with proper frequency compensation.

Features

  • Hybrid Hysteretic Control (HHC):
    • Best-in-class transient response
    • Easy compensation design
  • Optimized low power features enable 75mW standby power design with PFC on:
    • Advanced burst mode optocoupler low power operation
    • Helps enable compliance to CoC tier II standard
  • Fast exit from burst mode
  • Improved capacitive region avoidance scheme
  • Adaptive dead-time
  • Internal high-side gate drivers (0.6A and 1.2A capability)
  • Robust soft start with no hard switching

Applications

  • Digital TV SMPS
  • AC-DC adapter
  • Power tools
  • LED lighting applications

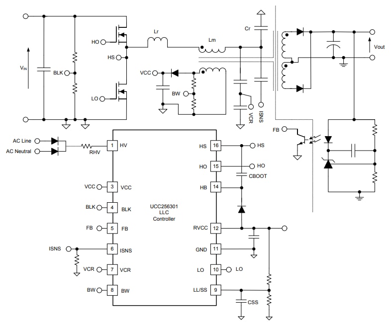
Schematic Diagram

Schematic - Texas Instruments UCC256301 LLC Resonant Controller
發佈日期: 2017-12-12 | 更新日期: 2023-11-16