Texas Instruments UCC25660 High-Frequency LLC Controller
Texas Instruments UCC25660 High-Frequency LLC Controller implements the Input-Power Proportional Control (IPPC) scheme, enhanced light-load management, and multiple protection features. IPPC widens the control range of the LLC converter and simplifies the design of wide input and output-voltage range applications such as LED drivers and battery chargers. It can even work without a PFC for non-universal input applications.The UCC25660’s enhanced light-load management improves while minimizing audible noise. The UCC25660 can directly disable the PFC controller when operating in burst mode to reduce standby power. The automatic capacitive region avoidance scheme and the adaptive soft start with reverse recovery avoidance scheme ensure that the device can never work in a mode that can potentially damage the FETs. This scheme makes the controller ideal for working with a pre-biased load.
The Texas Instruments UCC25660 has robust protection to help users design a reliable power supply. The UCC25660 has options supporting high-voltage startup, X-capacitor (X-cap) discharge, OVP response, and extended power range.
Features
- 50kHz to 750kHz full-load switching frequency
- IPPC control enables wide input and output LLC (WLLC) operation
- Enhanced light load management
- High-frequency pulse skip for improved light load efficiency
- Low frequency burst for low standby power
- Audible frequency range skip for reduced audible noise
- Integrated PFC on/off control signal to help further reduce standby power
- Internal resonant-capacitor voltage synthesizer for enhanced signal reliability and high startup frequency support
- Automatic capacitive region avoidance
- Adaptive softs start with minimized inrush current
- Integrated high-voltage startup (UCC256601, UCC256602, and UCC256604)
- X-capacitor discharge (UCC256601 and UCC256604).
- Integrated +0.6/-1.2A gate drive
- Complete protections
- 50ns Over-Current Protection (OCP) - cycle-by-cycle current limit
- Over-Voltage Protection (OVP), internal and external Over-Temperature Protection (OTP)
- Input and VCCP UVLO with Internal 19V VCCP Clamp
- SOIC-14 package with removed pins for high-voltage clearance
Applications
- SMPS power supply for TV
- Industrial AC and DC
- Lighting and battery chargers
- Notebook and gaming console adapter
- Medical power supply
- PC power supply
Videos
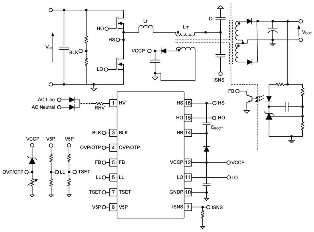
Simplified Application Schematic
發佈日期: 2024-02-13
| 更新日期: 2024-02-28
