Texas Instruments UCC27288 Half-Bridge Driver

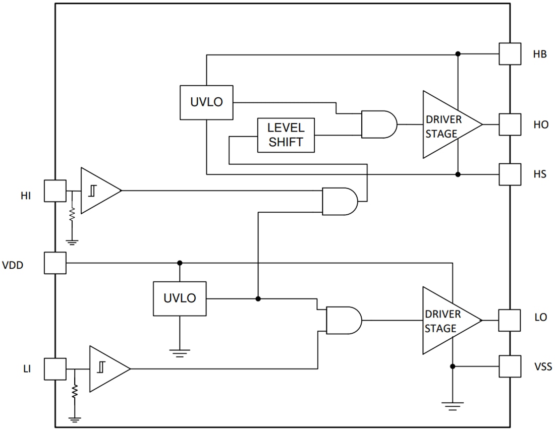
Texas Instruments UCC27288 Half-Bridge Driver is a robust N-channel MOSFET driver with a maximum switch node (HS) voltage rating of 100V. It allows two N-channel MOSFETs to be controlled in half-bridge or synchronous buck configuration-based topologies. Its 3.5A peak sink current and 2.5A peak source current, along with low pull-up and pull-down resistance, allow the UCC27288 to drive large power MOSFETs with minimum switching losses during the transition of the MOSFET Miller plateau. Since the inputs are independent of the supply voltage, UCC27288 can be used with analog and digital controllers. Two inputs are entirely independent and provide added control design flexibility.

The input pins, as well as the HS pin, can tolerate significant negative voltage, which improves system robustness. The inputs are completely independent of each other. This feature allows for control flexibility where two outputs can be overlapped by overlapping inputs if needed. Small propagation delay and delay matching specifications minimize the dead-time requirement, which improves system efficiency. Under-voltage lockout (UVLO) is provided for both the high-side and low-side driver stages, forcing the outputs to be low if the VDD voltage is below the specified threshold. No integrated bootstrap diode allows users to use an application-appropriate external bootstrap diode. Texas Instruments UCC27288 is offered in a SOIC8 package to improve system robustness in harsh environments.

Features

  • Drives two N-channel MOSFETs in high-side, low-side configuration
  • 16ns typical propagation delay
  • 12ns rise, 10ns typical, fall time with 1800pF load
  • 1ns typical delay matching
  • Configurable external bootstrap diode
  • 8V typical undervoltage lockout
  • Absolute maximum negative voltage handling on inputs (–5V)
  • Absolute maximum negative voltage handling on HS (–14V)
  • 3.5A sink, 2.5A Source output currents

Applications

  • Solar power optimizer
  • Merchant network and server PSU
  • Merchant telecom rectifiers
  • DC input BLDC motor drive
  • Test and measurement equipment

Functional Block Diagram

Block Diagram - Texas Instruments UCC27288 Half-Bridge Driver
發佈日期: 2020-12-15 | 更新日期: 2024-10-17