THAT Corporation 1200 Series InGenius® Balanced Line Receiver ICs
THAT Corporation 1200 Series InGenius® High-CMRR Balanced Input Line Receiver ICs are designed to overcome poor common-mode rejection in real-world applications that conventional balanced input stages provide. Traditional input stages fail to live up to their CMRR specs when fed from even slightly unbalanced source impedances.The THAT Corp 1200 Series InGenius Balanced Line Receiver ICs implement the patented InGenius input stage with clever bootstrapping to raise its common-mode input impedance into the megohm range without the noise penalty from the obvious solution of using high-valued resistors. Similar to transformers, InGenius line receivers maintain a high CMRR over a wide range of source impedance imbalances, even when fed from single-ended sources. Unlike transformers, the 1200 series wide bandwidth solid-state devices offer dc-coupling, low distortion, and transparent sound in a small package.
Features
- High CMRR of typ. 90dB at 60Hz
- Extremely high common-mode input impedance
- Maintains balance under real-world conditions
- Transformer-like performance in an IC
- Several gains of 0dB, -3dB, and -6dB
- Excellent audio performance
- Wide bandwidth of typ. >22MHz
- High slew rate of typ. 12V/us
- Low distortion of typ. 0.0005% THD
- Low noise of typ. -106dBu
Applications
- Balanced audio line receivers
- Instrumentation amplifiers
- Differential amplifiers
- Transformer front-end replacements
- ADC Front-Ends
Additional Resources
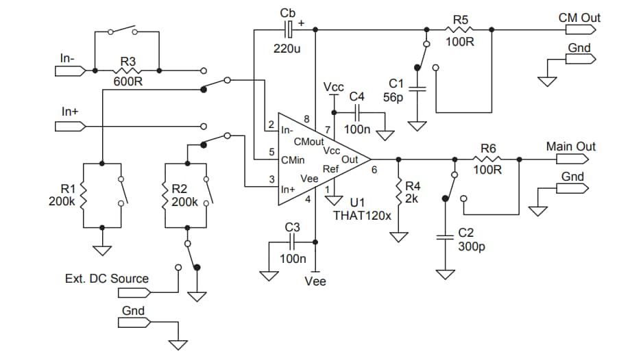
Equivalent Circuit Diagram
Test Circuit
發佈日期: 2021-11-03
| 更新日期: 2022-03-11
