Torex Semiconductor XC6705/6706 High Speed Voltage Regulators
Torex Semiconductor XC6705/6706 High-Speed Voltage Regulators are designed using the CMOS process. These Low Dropout (LDO) voltage regulators offer 200mA maximum output current, ±1.5% accuracy, and 50dB @1kHz ripple rejection. The XC6705/6706 regulators provide an output voltage in the fixed voltage types of 2.5V to 5V as standard products. These voltage regulators have built-in soft start functions to suppress inrush current and overshoot at startup.The XC6705/6706 voltage regulators feature 1.2μA low supply current, 3μA quiescent current, thermal shutdown protection function, and current limit protection. These voltage regulators operate from a 3.5V to 20V voltage range and a -40°C to 105°C temperature range. The XC6705/6706 regulators are used in domestic electrical appliances, consumer equipment, smart meters, IoT devices, and devices with 2 to 4 Li-ion rechargeable battery direct connections.
Features
- 1.2μA low supply current
- 3μA quiescent current
- Thermal shutdown protection function
- Current limit protection function
- 3.5V to 20V operating voltage range
- 200mA maximum output current
- ±1.5% accuracy
- 50dB @1kHz ripple rejection
- -40°C to 105°C operating temperature range
Applications
- Domestic electrical appliances
- Consumer equipment
- Energy harvest
- Smart meters
- IoT devices
- Devices with 2 to 4 Li-ion rechargeable battery direct connection
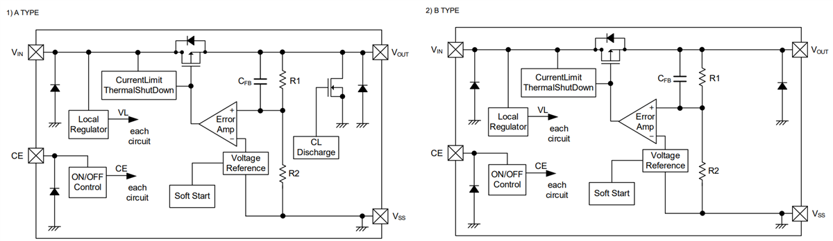
XC6705 Block Diagrams
XC6706 Block Diagram
View Results ( 30 ) Page
| 零件編號 | 規格書 | 壓差電壓 - 最大值 | 壓差電壓 | Pd - 功率消耗 | 輸出電壓 | 輸出電流 | 輸入電壓(最大值) |
|---|---|---|---|---|---|---|---|
| XC6706C301PR-G | ![]() |
810 mV | 490 mV | 1 W | 3 V | 200 mA | 20 V |
| XC6705A251GR-G | ![]() |
810 mV | 530 mV | 1 W | 2.5 V | 200 mA | 20 V |
| XC6705A251MR-G | ![]() |
810 mV | 530 mV | 760 mW | 2.5 V | 200 mA | 20 V |
| XC6705A281GR-G | ![]() |
810 mV | 500 mV | 1 W | 2.8 V | 200 mA | 20 V |
| XC6705A281MR-G | ![]() |
810 mV | 500 mV | 760 mW | 2.8 V | 200 mA | 20 V |
| XC6705A301GR-G | ![]() |
810 mV | 490 mV | 1 W | 3 V | 200 mA | 20 V |
| XC6705A301MR-G | ![]() |
810 mV | 490 mV | 760 mW | 3 V | 200 mA | 20 V |
| XC6705A331GR-G | ![]() |
690 mV | 470 mV | 1 W | 3.3 V | 200 mA | 20 V |
| XC6705A331MR-G | ![]() |
690 mV | 470 mV | 760 mW | 3.3 V | 200 mA | 20 V |
| XC6705A401GR-G | ![]() |
1 W | 4 V | 200 mA | 20 V |
發佈日期: 2023-05-08
| 更新日期: 2023-10-30

