Toshiba TPD7107F Intelligent Power Device (IPD)
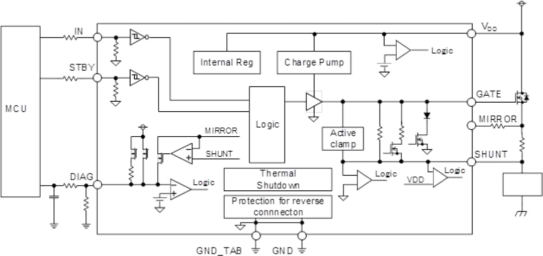
Toshiba TPD7107F Intelligent Power Device is a high-side power MOSFET Gate Driver designed to control the conduction and shut-off of current supplied to automotive Electronic Control Units (ECUs), such as junction boxes and body control modules. Combined with a Toshiba automotive low On-resistance N-channel MOSFET, the TPD7107F can form a high-side switch suitable for the load current. As an electronic switch, free from the contact wear of mechanical relays, the TPD7107F IPD can help to reduce the size and power consumption of automotive ECUs and to make them maintenance-free.By delivering enhanced functions that support the high reliability required for automotive ECUs, a self-protection function, and various built-in diagnostic functions that are output to the microcontroller, the TPD7107F IPD monitors load operation and the MOSFET to which it is connected. In abnormal operation, it rapidly turns off the MOSFET to reduce the load. This device also reduces the requirement for additional components such as capacitors since it has built-in a voltage boosting circuit.
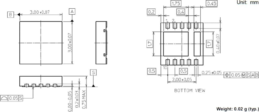
The Toshiba TPD7107F is AEC-Q100 qualified and is housed in a compact WSON10A package.
Features
- AEC-Q100 qualified
- Can be used in combination with a low On-resistance N-channel MOSFET, depending on the load current
- Built-in voltage boosting circuit, reducing passive peripheral components
- Supply voltage (VDD)
- -36V to +36V at t≤400ms
- -20V to +20V at t≤20ms
- 1.84W power dissipation (PD)
- 5mA output sink current (IGATE)
- -0.3V to +40V output voltage (VGATE)
- 40°C to +125°C operating temperature (Topr)
- WSON10A package
- Built-in protection features and diagnostic output functions
- Abnormalities in power supply voltage
- Current sense-of-load
- Over-current
- Overheating
- Abnormalities in Drain-source voltage of external FET
- Active clamp of external FET
- Protection for disconnection of GND
- VDD short of the load line
- Disconnection of the load-line
Applications
- Automotive junction boxes
- Automotive power distribution modules
- Semiconductor relays
Block Diagram
Pin Designations
Package Outline
發佈日期: 2021-02-22
| 更新日期: 2022-03-11
