VCC CSM Capacitive Touch Sensor Displays
VCC CSM Capacitive Touch Sensor Displays are designed to provide an intuitive, fast user interface and simplify customer interactions. These display sensors feature a robust design, uniform illumination, and high optical clarity. The capacitive touch sensor displays are available in deep red, pure green, white, blue, and yellow. These displays come in one standard size of 15.0mm x 15.0mm x 3.2mm. The capacitive sensors function even when hands are wet or covered with touchscreen gloves. These displays simplify manufacturability and device design while improving the overall reliability of devices for use in various applications including media-players, mobiles, and consumer equipment.
Features
- Integrated touch sensing and LED display technology
- Enables the device interface to be more user-friendly and intuitive
- Top mount and reverse mount design
- 15.0mm x 15.0mm x 3.2mm standard size
- Available in deep red, white, pure green, blue, and yellow colors
- Uniform illumination and high optical clarity
- Robust design with no mechanical moving parts
- Simplifies device design and manufacturability
- Capacitive touch display can be mounted behind a clear glass or plastic layer
- Capacitive sensor still functions when:
- Hands are wet
- Hands are covered with touchscreen gloves
- RoHS and REACH compliant
Applications
- Mobile communication devices
- Electronic devices
- Point of Sale (POS) terminals
- Industrial control displays
- Touch screen monitors
- Media players
- Foodservice appliances
- Appliances and consumer equipment
Videos
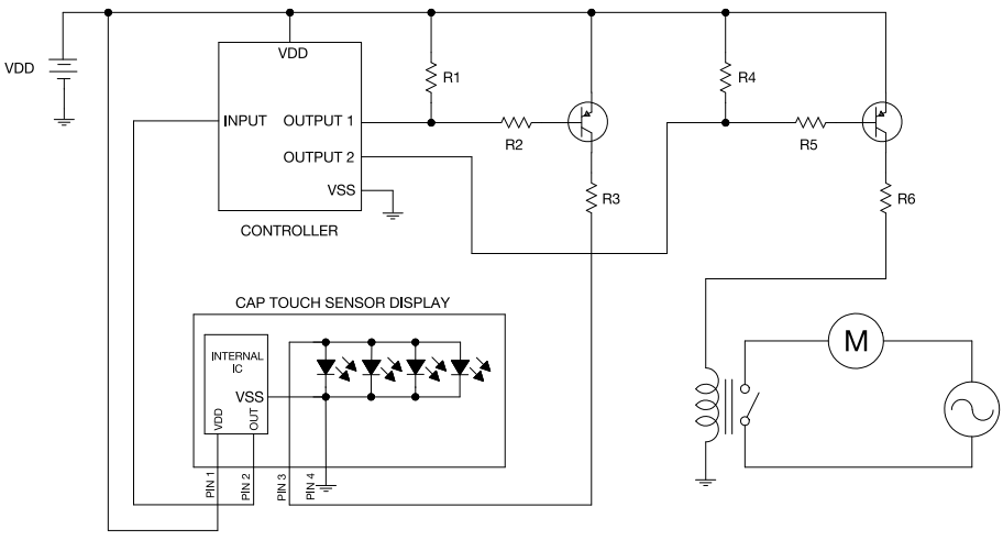
Application Circuit
Dimensions (mm)
Application Guides
Supplier Resources
發佈日期: 2018-02-10
| 更新日期: 2025-11-18
