SiC6xx整合先進的MOSFET閘極驅動器IC,具有高電流驅動能力、可調適死區時間控制、整合自舉肖特基二極體、可警示系統接面溫度過高的熱警告 (THWn),以及可改善輕負載效率的零電流偵測。驅動器也與各種PWM控制器相容,同時支援三態PWM、3.3V (SiC620A)/5V (SiC620) PWM邏輯。
SIC652和SIC657整合功率級解決方案
SiC652和SiC657整合功率級解決方案內含針對19V輸入級最佳化的功率MOSFET。這些功率級解決方案提供高達2 MHz的高頻作業。SiC652和SiC657解決方案具備含三態和延遲功能的5V PWM邏輯。這些解決方案採用經過熱強化的PowerPAK® MLP55-31L封裝。SiC652和SiC657解決方案支援PS4模式,可降低系統待機狀態期間的耗電量。SiC652功率級提供作業溫度監控、保護功能和警告旗標,可改善系統監控和可靠性。
特點
- SiC6xx整合先進的MOSFET閘極驅動器IC,具有
- 高電流驅動能力
- 可調適死區時間控制
- 整合自舉肖特基二極體
- 可警示系統接面溫度過高的熱警告 (THWn)
- 可改善輕負載效率的零電流偵測
- 經過熱強化的PowerPAK® MLP55-31L封裝
- Vishay第四代MOSFET技術和整合肖特基二極體的低側MOSFET
- 提供高達60A的連續電流
- 95%尖峰效率
- 高達2MHz的高頻作業
- 針對19V輸入級的功率MOSFET最佳化
- 含三態和延遲功能的3.3/5V PWM邏輯
- 可改善輕負載效率的零電流偵測控制
- 低PWM傳播延遲 (<20 ns)
- 熱監控旗標
- 更快速停用
- VCIN欠壓鎖定
應用
- 適用於CPU、GPU和記憶體的多相VRD
- Intel IMVP-8 VRPower delivery – VCORE、VGRAPHICS、VSYSTEM AGENT Skylake和Kabylake平台 – 適用於Apollo Lake平台的VCCGI
- 高達24V電軌輸入的DC/DC VR模組
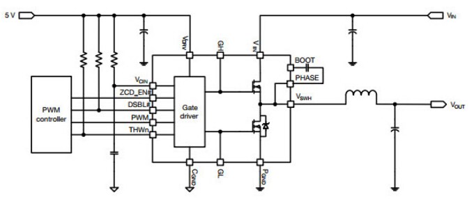
典型應用方框圖
影片
發佈日期: 2015-02-25
| 更新日期: 2024-11-19

