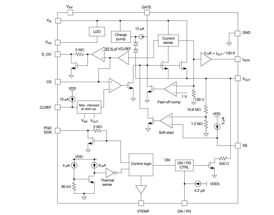
The Vishay SiC32309 provides many features to simplify system designs. It offers an integrated solution for monitoring output current and die temperature, eliminating the requirement for an external current sensing shunt resistor, power MOSFET, and thermal sensing device. The SiC32309 detects the power FET gate, source, drain short conditions, and feedback to the controller. The SiC32309 can be operated in parallel for higher current applications.
The SiC32309 is engineered in a PowerPAK MLP32-55.
Features
- 4.5V to 18V operating input range
- 25V guaranteed maximum input tolerance
- Maximum 60 A output current
- Integrated switch with lower RDS(on) of 0.6mΩ
- Built-in MOSFET driver
- Integrated current sensing with sense output
- Separate current sensing output used to program over-current value
- Built-in soft start and insertion delay
- Output short-circuit protection
- Over-temperature protection
- Built-in fuse health diagnostics
- Fault status report
- Parallel operation for higher current applications
- Analog temperature report
- Available in a PowerPAK MLP32-55 package
Applications
- Hot swap
- PC cards
- Disk drives
- Servers
- Networking
TYPICAL APPLICATION CIRCUIT
FUNCTIONAL BLOCK DIAGRAM
發佈日期: 2024-10-31
| 更新日期: 2025-01-20

