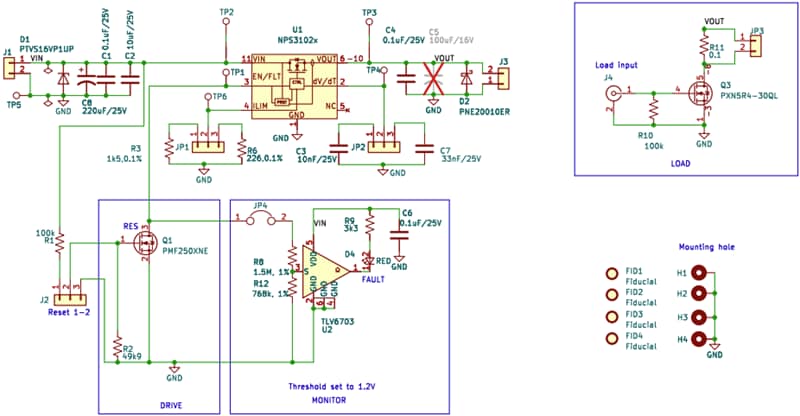
NEVB-NPS3102電路板亦具備可選電流限制、可選輸出旋轉率、故障偵測指示器、短路FET以及IN和OUT瞬態保護二極體。NPS3102A或NPS3102B電子保險絲可互換,以探索閂鎖保險絲和自動重試保險絲之間的差異。
特點
- 提供兩個評估板:
- NEVB-NPS3102A
- NEVB-NPS3102B
- 輸入作業電壓範圍 (VIN):9V至18V
- 連續DC負載電流:11A (Tamb = 25°C)
- 可選電流限制
- 可選輸出旋轉率
- 故障偵測指示器
- 短路FET
- IN和OUT瞬態保護二極體
- 汲極開路支援驅動
示意圖
發佈日期: 2024-08-06
| 更新日期: 2024-08-29

