Nexperia NPS3102自復式電子保險絲
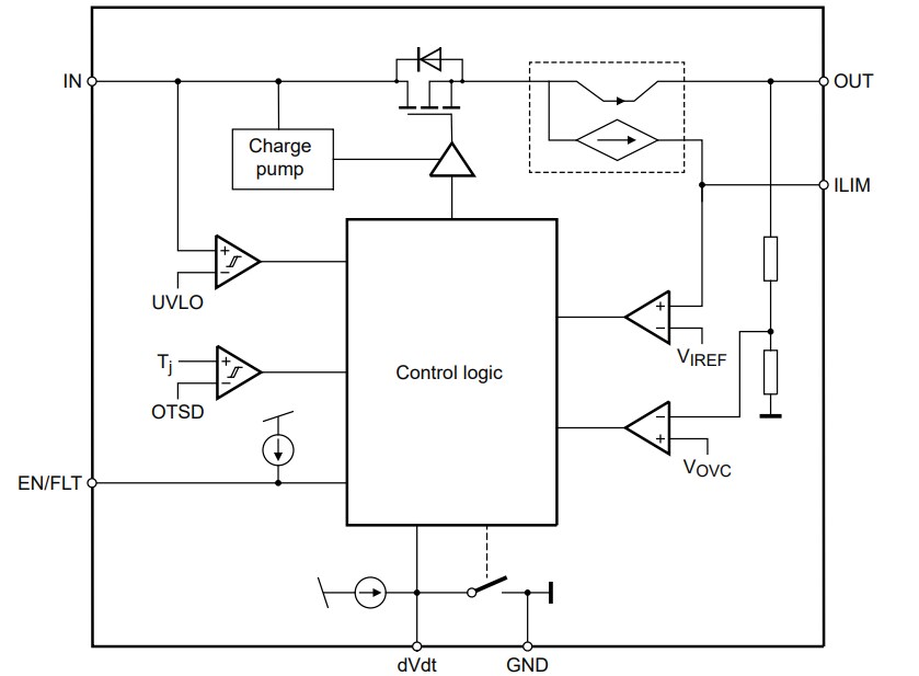
Nexperia NPS3102自復式電子保險絲可保護下游負載免受過高電壓的影響,並保護電源免受負載故障和大突波電流的影響。這些電子保險絲具有高達18V的工作範圍、整合式17mΩ通路 MOSFET、15V輸出電壓箝位以及可編程輸出上升時間控制。NPS3102電子保險絲透過dVdt腳位上的電容器控制輸出轉換速率。電流限製透過ILIM引腳上的電阻在2A至13.5A範圍內進行調節。這些電子保險絲具有內置過壓箝位,可在輸入電壓條件下限制輸出電壓。在熱關斷事件中,必須透過切換EN/FLT引腳或循環IN引腳上的電壓來重設NPS3102電子保險絲。這些電子保險絲面向12V應用,例如伺服器、流動基礎設施、風扇控制和熱插拔/插頭。特點
- 最高18V作業電壓以及21V絕對最大電壓
- 整合式17mΩ通路MOSFET
- 15V輸出電壓箝位
- 2A至13.5A可調整輸出電流箝位
- 2µs短路保護響應時間
- 可程式輸出上升時間控制
- 內建熱關機(含故障警報腳位)
- 鎖定與自動重復故障回應選項
- 無引線塑膠封裝:
- 10端子與3mm x 3mm x 0.75mm (DFN3030-10/SOT8037-1) 尺寸
- ESD保護:
- HBM ANSI/ESDA/JEDEC JS-001 class 2超過2000V
- CDM ANSI/ESDA/JEDEC JS-002 class C3超過1000V
- 接點溫度範圍:-40°C至125°C
應用
- 伺服器
- 固態硬碟 (SSD) 及硬碟機(HDD)
- 行動通訊基礎架構
- 風扇控制
- 熱插拔/插頭
方塊圖
應用電路圖
發佈日期: 2024-08-08
| 更新日期: 2024-08-12
